I wondered how much this could be improved using our computers
Here is an overview of how much Bhāskara's formula can be improved, given as abolute and relative errors of the respective formulas, and as %-values relative to Bhāskara's approximation.
| Approximation of $\cos x$ for $|x|\leqslant\frac\pi2$ |
Absolute Error |
Relative Error |
| Bhāskara I's $(\pi^2-4x^2)/(\pi^2+x^2)$ |
0.00163 (100%) |
0.019 (100%) |
| Best degree [2/2] rational function |
0.00098 (60%) |
0.0047 (25%) |
| Best degree 4 polynomial |
0.0006 (37%) |
0.0027 (15%) |
The values and functions are worked out in the remainder.
Absolute Error
If we want to minimize the absolute error, it's simpler to start with approximating $\cos$ for $|x|\leqslant \pi/2$. We start by approximating
$$ f(x) = \cos(\sqrt x) \quad \text{ with }\quad x\in[0,\pi^2/4] \tag 1$$
and then use
$$ \cos x = f(x^2) \tag2 $$
That way, we get the symmetry of $\cos$ and $f$ can be approximated by a rational function $g$ of degree [1/1]. Doing the numerics (Remez algorithm), one finds
$$
g(x) = \frac{p(x)}{q(x)} = \frac{9.8473383 - 3.9958133 x}{9.8377958 + x} \tag 3
$$
where the function is normalized so that coefficient $q_1=1$. The coefficients of the numerator and denominator polynomial only loosely resemble the values of $\cos \approx(\pi^2-4x^2)/(\pi^2+x^2)$ worked out in the other answer.
The absolte error is given by
$$ \max_{x\in[0,\pi^2/4]} |g(x)-f(x)| = \max_{|x|\leqslant \pi/2} |g(x^2)-\cos(x)| < 0.00097 \tag 4$$
which is an accuracy of around 3 decimals or almost exactly 10 bits.
Plot: Absolute error of $g(x^2)$ against $\cos(x)$ for $|x|\leqslant\pi/2$.

The optimality of $g(x)$ (or of $g(x^2)$ for that matter) follows from the alternant property of the absolute error: If $\Delta=\max|g-f|$ the absolute error oscillates between $+\Delta$ and $-\Delta$ which is nicely demonstrated by the plot above.
In contrast, the non-optimality of the classic
$$ \frac{\pi^2-4x^2}{\pi^2+x^2} \tag 5$$
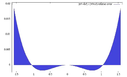
is immediately clear from the plot below because the absolue error does not oscillate nicely with constant "amplitude".
Plot: Absolute error of $(π²−4x²)/(π²+x²)$ against $\cos(x)$ for $|x|\leqslant\pi/2$.

Conclusion
The classic $(\pi^2-4x^2)/(\pi^2+x^2)$ has an absolute error of ca. $1.63\cdot 10^{-3}$, whereas the optimal $$ g(x^2) = \frac{9.8473383 - 3.9958133 x^2}{9.8377958 + x^2} \tag6 $$ has an absolute error of less than $10^{-3}$.
$g(x^2)$ is the best approximation in terms of absolute error amongst all rational functions of degree [2/2] or less.
Desmos plot of approximations and their absolute errors
Relative Error
For optimizing the relative error, the situation is similar: The classic formula is sub-optimal, and we can numerically approch the best possible rational function of degree [2/2].
As $\cos$ has zeros at $\pm\pi/2$, we have to divide them out so that the relative error is well-behaved. Using Remez, we find:
$$
\frac{\cos x}{(\frac\pi2-x)(\frac\pi2+x)} \approx r(x)=\frac{3.676844}{9.030178 + x^2} \tag7
$$
with a relative error of $0.0047$ over the target interval as shown by the following plot.

Hence, the best approximation in terms of relative error amongst all rational functions of degree [2/2] or less is:
$$
r(x)\left(\frac{\pi^2}4-x^2\right) = \frac{3.676844}{9.030178 + x^2}\left(\frac{\pi^2}4-x^2\right) \tag8
$$
The relative error of the classic approximaton is around $0.019$, which is 4 times the relative error of $(8)$.

Desmos plot of approximations and their relative errors
Improving the Results by using Polynomials of Degree 4
The best approximation in terms of absolute error and degree [2/2] is
$g(x^2)$ given by $(6)$ with an absolute error around below 0.001.
Evaluating $g$ costs: 1 division, 2 multiplications and 2 additions.
The question is whether this result can be improved with the same or less compute. This is actually the case:
$$
0.99940323 + x^2 (-0.49558085 + 0.036791683 x^2) \tag 9
$$
costs 3 multiplications and 2 additions. As divisions are usually not cheaper than multiplications, this is an improvement compute-wise, and the absolut error is below 0.0006 which is just 60% of the absolute error of $g$ and just 37% of the absolute error of Bhāskara's $(5)$.
The situation with relative error can also be improved:
$$
(0.4042199 - 0.03515697 x^2)\left(\frac{\pi^2}4 - x^2\right) \tag{10}
$$
has a relative error of less than 0.0027 over the target interval, which is only 58% of the error of $(8)$, and only 15% of the relative error of Bhāskara's $(5)$.
Both $(8)$ and $(10)$ have the alternante property, which means that these polynomials are the best ones amongst all polynomials of degree 4 or less.