14

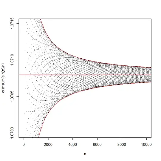
$\sum\limits_{k=1}^n \frac{\sin(k)}{k}$ converges as $n$ increases, to a limit of $\frac12(\pi-1) \approx 1.0708$

Empirically, it seems to be bounded by about $\frac12(\pi-1) \pm \frac{1.043}{n}$, as shown in the chart below.

What is the precise value of this $1.043$ term?

Added: I think the three answers from Oliver Diaz, Gary, and Gabriel Romon, plus the comments, have demonstrated that the bounds are $$\frac12(\pi-1) \pm \frac1{2\sin(1/2)}\frac{1}{n}$$ not only asymptotically but also as tight actual bounds; $\frac1{2\sin(1/2)}\approx 1.0429148214667441$

\sum\limits_{k=1}^n \frac{\sin(n)}{n}

created in R with

n <- 1:11000
plot(n, cumsum(sin(n)/n), ylim=c(1.07,1.0715), xlim=c(1,10000), pch=46)
abline(h=(pi-1)/2, col="red")
curve((pi-1)/2 + 1.043/x, from=1, to=max(n), add=TRUE, col="red")
curve((pi-1)/2 - 1.043/x, from=1, to=max(n), add=TRUE, col="red")
Henry
  • 169,616
  • 1
    From the post you linked, you're either trying to find

    $$\sup_{n\geq 1} n\left|\int_{0}^{1}\left(\frac{1}{2\sin{\frac{t}{2}}}-\frac{1}{t}\right)\sin \frac{(2n+1)t}{2}\ dt +\int_{(2n+1)/2}^{\infty}\frac{\sin t}{t}dt\right|$$ or, if it's only the asymptotics you care about, $$\limsup_{n\to\infty} n\left|\int_{0}^{1}\left(\frac{1}{2\sin{\frac{t}{2}}}-\frac{1}{t}\right)\sin \frac{(2n+1)t}{2}\ dt +\int_{(2n+1)/2}^{\infty}\frac{\sin t}{t}dt\right|$$

    I have no clue how to simplify these to more elementary values (if it's possible). This is the reason I'm making this a comment, not an answer.

    – Brian Moehring Apr 14 '21 at 17:22
  • @BrianMoehring Indeed - I do not have a clue either. Empirical calculations suggest that the two may be the same: for example, looking at the first million terms, those with $n=990063$ and $n=990418$ seem to provide new records above and below of about $\pm1.042914$ but further records come just over a million – Henry Apr 14 '21 at 18:10
  • @OliverDiaz Are you saying $\dfrac1{2\sin(\frac12)} \approx 1.0429148$ is the answer? It looks possible – Henry Apr 14 '21 at 18:36
  • @Henry: I added to my answer specific calculations for sine series. They turn out to be easy to obtain. In any event, I obtain the same theoretical bound, i.e. twice your bound. Maybe finer methods are require to get reach your bound. Or maybe I am making a silly mistake and I am missing a $1/2$ factor. – Mittens Apr 14 '21 at 23:28
  • @OliverDiaz - you efforts are beyond my knowledge, but I am increasingly convinced that you have found the correct answer (apart from the factor of $1/2$). On the factor of $1/2$ my only thought is that with $\sum\limits_{k=-n}^n e^{ikx}=\frac{\sin\left(\left(n +1/2\right) x \right)}{\sin(x/2)}$, you subtract $1$ and then divide by $2$ to get the real part of $\sum\limits_{k=1}^n e^{ikx}$ – Henry Apr 14 '21 at 23:41
  • @Henry See my (perfectible) answer below – Gabriel Romon Apr 15 '21 at 10:30

5 Answers5

4

This is a twice the bound of the OP:

Suppose $c_n\searrow0$.

Fix $M\in\mathbb{N}$ and for $n\geq N$ let $$P_n(x)=\sum^n_{k=M}e^{ikx}=\frac{e^{iMx}-e^{i(n+1)}}{1-e^{ix}}=e^{iMx}\frac{1-e^{(n-M+1)ix}}{1-e^{ix}}=\frac{\sin\big((n-M+1)x/2\big)}{\sin(x/2)}e^{i(n-M)x/2}$$ From this, we get that $$ S_n(x)=\sum^n_{k=M}\sin kx =\frac{\sin\big((n-M+1)x/2\big)}{\sin(x/2)}\sin\big((n-M)x/2\big) $$

Then by summation by parts $$\begin{align} \sum^N_{n=M} c_n e^{inx} &=c_NP_N(x) +\sum^{N-1}_{n=M}(c_n-c_{n+1})P_n(x)\\ \sum^N_{n=M} c_n \sin nx & = c_NS_N(x) +\sum^{N-1}_{n=M}(c_n-c_{n+1})S_n(x) \end{align}$$ Then $$ \begin{align} \Big|\sum^N_{n=M} c_n e^{inx}\Big| &\leq c_N|P_N(x)| +\sum^{N-1}_{n=M}(c_n-c_{n+1})|P_n(x)|\\ \Big|\sum^N_{n=M} c_n \sin nx\Big| &\leq c_N|S_N(x)| +\sum^{N-1}_{n=M}(c_n-c_{n+1})|S_n(x)| \end{align} $$

For $P_n$ and $S_n$ we have the estimates $$\begin{align} |P_n(x)|&= \big|\sin\big((n-M+1)x/2\big)\big|\csc(x/2)|\leq |\csc(x/2)| \\ |S_n(x)|&=\Big|\sin\big((n-M+1)x/2\big)\sin\big((n-M)x/2\big)\Big||\csc(x/2)|\leq|\csc(x/2)| \end{align}$$ for all $x\neq0$ and $n$,

\begin{align} \Big|\sum^N_{n=M} c_n e^{inx}\Big|&\leq \Big(c_N +\sum^{N-1}_{n=M}(c_n-c_{n+1})\Big)|\csc(x/2)|\leq c_M |\csc(x/2)|\tag{1}\label{one}\\ \Big|\sum^N_{n=M} c_n \sin nx\Big|&\leq \Big(c_N +\sum^{N-1}_{n=M}(c_n-c_{n+1})\Big)|\csc(x/2)|\leq c_M|\csc(x/2)|\tag{2}\label{two} \end{align}

For the OP's series $$ \sum^\infty_{n=1}\frac{\sin nx}{n}=\frac{1}{2i}\sum_{|n|\geq1}\operatorname{sign}(n)\frac{e^{inx}}{n}=\frac12(\pi-x),\qquad 0<x<2\pi $$

From \eqref{one} or \eqref{two} we obtain bound $$\Big|\sum^{N-1}_{n=1}\frac{\sin nx}{n}-\frac{\pi-x}{2}\Big|=\Big|\sum^\infty_{n=N}\frac{\sin nx}{n}\Big|\leq \frac{1}{N}|\csc(x/2)| $$

For $x=1$, we get twice the OP's bound. I ignore at the moment how to improve the bound in \eqref{one} by a factor of $1/2$ which is what the OP is observing.

Mittens
  • 46,352
4

Note that $\displaystyle\left|\sum_{k=1}^n \frac{\sin k}k - \frac12(\pi-1)\right| = \left|\sum_{k=n+1}^\infty \frac{\sin k}k \right|$.

We prove the following inequality:

$$ \left|\sum_{k=n+1}^\infty \frac{\sin k}k \right| \leq \frac{1}{2 \sin(\frac 12)} \frac 1{n+1} + \frac{3}{4\sin^2(\frac 12)} \frac 1{(n+1)(n+2)} $$


Let $\displaystyle S_n = \sum_{k=1}^n \sin k = \frac{\cos(1/2)-\cos(n+\frac 12)}{2\sin(\frac 12)}$ and $\displaystyle T_n = \sum_{k=1}^n S_k = \frac{n}{2\tan(\frac 12)} - \frac{\sin(n+1)-\sin (1)}{4\sin^2(\frac 12)}$.

Performing summation by parts twice yields

$$\sum_{k=n+1}^\infty \frac{\sin k}k = \sum_{k=n+1}^\infty \Big(\frac{S_k}{k(k+1)}\Big) - \frac{S_n}{n+1} =\sum_{k=n+1}^\infty \Big(\frac{2T_k}{k(k+1)(k+2)}\Big) - \frac{T_n}{(n+1)(n+2)} - \frac{S_n}{n+1}. $$

Note that $$\sum_{k=n+1}^\infty \frac{2T_k}{k(k+1)(k+2)} = \frac{1}{\tan(\frac 12)} \frac{1}{n+2} - \frac{1}{2 \sin^2(\frac 12)} \sum_{k=n+1}^\infty \frac{\sin(k+1)-\sin(1)}{k(k+1)(k+2)} $$ and

$$\begin{align} \frac{T_n}{(n+1)(n+2)} + \frac{S_n}{n+1} = &\phantom{-}\Big(\frac{1}{\tan(\frac 12)}-\frac{\cos(n+\frac 12)}{2 \sin(\frac 12)} \Big) \frac 1{n+1} \\ &- \Big(\frac{1}{\tan(\frac 12)} + \frac{\sin(n+1)-\sin (1)}{4\sin^2(\frac 12)} \Big) \frac 1{(n+1)(n+2)}. \end{align} $$

Therefore $$\begin{aligned} \sum_{k=n+1}^\infty \frac{\sin k}k = &\phantom{+}\frac{\cos(n+\frac 12)}{2 \sin(\frac 12)} \frac 1{n+1} + \frac{\sin(n+1)-\sin (1)}{4\sin^2(\frac 12)} \frac 1{(n+1)(n+2)} \\ &-\frac{1}{2 \sin^2(\frac 12)} \sum_{k=n+1}^\infty \frac{\sin(k+1)-\sin(1)}{k(k+1)(k+2)} \end{aligned} $$

and

$$\begin{aligned} \left|\sum_{k=n+1}^\infty \frac{\sin k}k \right| &\leq \frac{|\cos(n+\frac 12)|}{2 \sin(\frac 12)} \frac 1{n+1} + \frac{|\sin(n+1)-\sin (1)|+1}{4\sin^2(\frac 12)} \frac 1{(n+1)(n+2)} \\ &\leq \frac{1}{2 \sin(\frac 12)} \frac 1{n+1} + \frac{3}{4\sin^2(\frac 12)} \frac 1{(n+1)(n+2)} \end{aligned} $$

Gabriel Romon
  • 36,881
  • This implies the bound $$ < \frac{1}{{2\sin \left( {\frac{1}{2}} \right)}}\frac{1}{n}\left( {1 + \frac{{2\cos 1 + 1}}{{2n(1 - \cos 1)}}} \right) = \frac{1}{{2\sin \left( {\frac{1}{2}} \right)}}\frac{1}{n}\left( {1 + \frac{{2.2630139 \ldots }}{n}} \right) $$ which is just above the proposed $$ \frac{1}{{2\sin \left( {\frac{1}{2}} \right)}}\frac{1}{n} $$ by the OP. – Gary Apr 15 '21 at 11:35
  • That bound looks too loose, in particular the $|\sin(n+1)-\sin (1)|+1$ factor which becomes $3$. Empirical investigation suggests that that $3$ could be closer to $1.0811$, with its extreme happening when $n=4$, though this (or even $1$) would not be quite enough to prove the $\pm \frac{1}{{2\sin \left(1/2 \right)}}\frac{1}{n}$ bound – Henry Apr 15 '21 at 16:34
  • @Henry you can probably get better bounds by playing with the equality $$\begin{aligned} \sum_{k=n+1}^\infty \frac{\sin k}k = &\phantom{+}\frac{\cos(n+\frac 12)}{2 \sin(\frac 12)} \frac 1{n+1}

    \frac{\sin(n+1)-\sin (1)}{4\sin^2(\frac 12)} \frac 1{(n+1)(n+2)} \ &-\frac{1}{2 \sin^2(\frac 12)} \sum_{k=n+1}^\infty \frac{\sin(k+1)-\sin(1)}{k(k+1)(k+2)} \end{aligned}$$

    – Gabriel Romon Apr 15 '21 at 16:52
  • @GabrielRomon Possibly. It might be worth considering $\frac{\cos(n+\frac 12)}{2 \sin(\frac 12)} \frac 1{n+1} + \frac{\sin(n+1)}{4\sin^2(\frac 12)} \frac 1{(n+1)(n+2)}$ separately from $-\frac{\sin (1)}{4\sin^2(\frac 12)} \frac 1{(n+1)(n+2)} -\frac{1}{2 \sin^2(\frac 12)} \sum\limits_{k=n+1}^\infty \frac{\sin(k+1)-\sin(1)}{k(k+1)(k+2)} = -\frac{1}{2 \sin^2(\frac 12)} \sum\limits_{k=n+1}^\infty \frac{\sin(k+1)}{k(k+1)(k+2)}$ – Henry Apr 15 '21 at 17:50
  • For the first part: $\left|\cos(x+1/2) + b \sin(x+1)\right| < 1+ \frac34 b$ for $0 < b \le 1$ and $\frac{3/4}{2\sin(1/2)}<4/5$ so $\left| \frac{\cos(n+\frac 12)}{2 \sin(\frac 12)} \frac 1{n+1} + \frac{\sin(n+1)}{4\sin^2(\frac 12)} \frac 1{(n+1)(n+2)} \right| < \frac{1}{2 \sin(\frac 12)} \frac 1{n+1} + \frac45 \frac{1}{2 \sin(\frac 12)} \frac 1{(n+1)(n+2)} $. – Henry Apr 16 '21 at 09:54
  • Meanwhile $\sum\limits_{k=n+1}^\infty \frac{\sin(k+1)}{k(k+1)(k+2)}$ is $\mathcal{O}(1/n^3)$ and $\left|-\frac{1}{2 \sin^2(\frac 12)} \sum\limits_{k=n+1}^\infty \frac{\sin(k+1)}{k(k+1)(k+2)}\right| < \frac15 \frac{1}{2 \sin(\frac 12)} \frac 1{(n+1)(n+2)} $ for $n > 8$ – Henry Apr 16 '21 at 10:01
  • So adding these up gives an absolute error less than $\frac{1}{2 \sin(\frac 12)}\left( \frac 1{n+1} + \frac 1{(n+1)(n+2)}\right) < \frac{1}{2 \sin(\frac 12)}\frac1n$ with the first eight terms checked to ensure they meet the overall bound – Henry Apr 16 '21 at 10:01
  • 2
    @Henry It would be worth to write this derivation down completely in a separate answer. – Gary Apr 19 '21 at 09:15
3

A slightly worse estimate may be obtained as follows. If $|\arg z|<\pi$ then $$ \log (1 + z) = \sum\limits_{k = 1}^N {( - 1)^{k + 1} \frac{{z^k }}{k}} + ( - 1)^N z^{N + 1} \int_0^1 {\frac{{t^N }}{{1 + zt}}dt} $$ for any $N\geq 0$. Substituting $z = - e^i$, taking the imaginary part of each side and rearranging, we find $$ \sum\limits_{k = 1}^N {\frac{{\sin (k)}}{k}} - \frac{{\pi - 1}}{2} = \Im \left[ { - e^{i(N + 1)} \int_0^1 {\frac{{t^N }}{{1 - e^i t}}dt} } \right]. $$ Here \begin{align*} \left| {\Im \left[ { - e^{i(N + 1)} \int_0^1 {\frac{{t^N }}{{1 - e^i t}}dt} } \right]} \right| & \le \int_0^1 {\frac{{t^N }}{{\left| {1 - e^i t} \right|}}dt} \le \frac{1}{{\sin 1}}\int_0^1 {t^N dt} \\ & = \frac{1}{{(N + 1)\sin 1}} < \frac{{1.1884}}{{N + 1}}. \end{align*} This is larger than the expected result by a factor of $\frac{1}{{\cos (1/2)}}=1.13949\ldots$. An exact formula for the remainder can be obtained by computing the imaginary part explicitly, but it results in a complicated formula which does not seem to be useful for better estimates.

Addendum. From the link you posted, the remainder term is $$ {\int_0^1 {\left( {\frac{1}{{2\sin \frac{t}{2}}} - \frac{1}{t}} \right)\sin \left( {\left( {n + \tfrac{1}{2}} \right)t} \right)dt} - \int_{n + 1/2}^\infty {\frac{{\sin t}}{t}dt} }. $$ Integration by parts gives $$ \int_0^1 {\left( {\frac{1}{{2\sin \frac{t}{2}}} - \frac{1}{t}} \right)e^{i\left( {n + \frac{1}{2}} \right)t} dt} = ie^{i\left( {n + \frac{1}{2}} \right)} \left( {1 - \frac{1}{{2\sin \left( {\frac{1}{2}} \right)}}} \right)\frac{1}{n} + \mathcal{O}\!\left( {\frac{1}{{n^2 }}} \right). $$ Taking imaginary parts $$ \int_0^1 {\left( {\frac{1}{{2\sin \frac{t}{2}}} - \frac{1}{t}} \right)\sin \left( {\left( {n + \tfrac{1}{2}} \right)t} \right)dt} = \left( {1 - \frac{1}{{2\sin \left( {\frac{1}{2}} \right)}}} \right)\frac{{\cos \left( {n + \frac{1}{2}} \right)}}{n} + \mathcal{O}\!\left( {\frac{1}{{n^2 }}} \right). $$ By another integration by parts $$ \int_{n + 1/2}^\infty {\frac{{\sin t}}{t}dt} = \frac{1}{n}\cos \left( {n + \tfrac{1}{2}} \right) + \mathcal{O}\!\left( {\frac{1}{{n^2 }}} \right). $$ Thus, your remainder term is $$ -\frac{1}{{2\sin \left( {\frac{1}{2}} \right)}}\frac{1}{n}\cos \left( {n + \tfrac{1}{2}} \right) + \mathcal{O}\!\left( {\frac{1}{{n^2 }}} \right), $$ which for large $n$ is at most $$ \approx \frac{1}{{2\sin \left( {\frac{1}{2}} \right)}}\frac{1}{n} $$ in absolute value. Because of the big-$\mathcal{O}$, in principle, it could be slightly larger, so this is not a complete proof.

Gary
  • 36,640
  • Your addendum looks very good. Empirically there is an $\mathcal{O}\left( {\frac{1}{{n^2 }}}\right)$ term, but it seems in a sense out of phase with the $\frac1n$ term so when $\cos(n+\frac12) \approx +1$ it is negative and very approximately $-\frac{0.52}{n^2}$ while when $\cos(n+\frac12) \approx -1$ it is positive and very approximately $+\frac{0.52}{n^2}$. So the impact is to keep the partial sum within the bounds – Henry Apr 15 '21 at 10:16
  • @Henry The next step would be to study how close can $n+1/2$ get to $2\pi k$. This has to do with irrationality measures. – Gary Apr 15 '21 at 11:02
1

This is a summary of my comments to Gabriel Romon's answer, which gave

$\displaystyle\left|\sum_{k=1}^n \frac{\sin k}k - \frac12(\pi-1)\right| = \left|\sum_{k=n+1}^\infty \frac{\sin k}k \right|$

$= \left|\frac{\cos(n+\frac 12)}{2 \sin(\frac 12)} \frac 1{n+1} + \frac{\sin(n+1)-\sin (1)}{4\sin^2(\frac 12)} \frac 1{(n+1)(n+2)} -\frac{1}{2 \sin^2(\frac 12)} \sum\limits_{k=n+1}^\infty \frac{\sin(k+1)-\sin(1)}{k(k+1)(k+2)} \right|.$

By the triangle inequality this is

$\le \left|\frac{\cos(n+\frac 12)}{2 \sin(\frac 12)} \frac 1{n+1} + \frac{\sin(n+1)}{4\sin^2(\frac 12)} \frac 1{(n+1)(n+2)}\right| +\left|-\frac{\sin (1)}{4\sin^2(\frac 12)} \frac 1{(n+1)(n+2)} -\frac{1}{2 \sin^2(\frac 12)} \sum\limits_{k=n+1}^\infty \frac{\sin(k+1)-\sin(1)}{k(k+1)(k+2)} \right|.$

For the first part, $\left|\cos(x+1/2) + b \sin(x+1)\right| < 1+ \frac34 b$ for $0 \lt b \le 1$, and $\frac{3/4}{2\sin(1/2)}<4/5$, so $\left| \frac{\cos(n+\frac 12)}{2 \sin(\frac 12)} \frac 1{n+1} + \frac{\sin(n+1)}{4\sin^2(\frac 12)} \frac 1{(n+1)(n+2)} \right| < \frac{1}{2 \sin(\frac 12)} \frac 1{n+1} + \frac45 \frac{1}{2 \sin(\frac 12)} \frac 1{(n+1)(n+2)}$.

For the second part $\left|-\frac{\sin (1)}{4\sin^2(\frac 12)} \frac 1{(n+1)(n+2)} -\frac{1}{2 \sin^2(\frac 12)} \sum\limits_{k=n+1}^\infty \frac{\sin(k+1)-\sin(1)}{k(k+1)(k+2)}\right| = \left|\frac{1}{2 \sin^2(\frac 12)} \sum\limits_{k=n+1}^\infty \frac{\sin(k+1)}{k(k+1)(k+2)}\right|$ which is $\mathcal{O}(1/n^3)$, and smaller than $\frac15 \frac{1}{2 \sin(\frac 12)} \frac 1{(n+1)(n+2)}$ for $n>8$.

Adding these two parts gives an absolute difference less than $\frac{1}{2 \sin(\frac 12)}\left( \frac 1{n+1} + \frac 1{(n+1)(n+2)}\right) < \frac{1}{2 \sin(\frac 12)}\frac1n$ with the first eight terms checked to ensure they meet the overall bound.

Thus $$\left|\sum_{k=1}^n \frac{\sin k}k - \frac12(\pi-1)\right|< \frac1{2\sin(1/2)}\frac{1}{n}$$ where $\frac1{2\sin(1/2)}\approx 1.0429148214667441.$

As the first part hints, there are many values of $n$ for which the absolute difference exceeds $\frac1{2\sin(1/2)}\frac{1}{n+1}$, starting with $n=3,6,9,12,31,34,53,56,75,78,\ldots$, suggesting this is the tightest multiple of $\frac1n$.

Henry
  • 169,616
  • In my answer, I showed that this upper bound, if holds, is asymptotically sharp. I see you made this remark in the question. – Gary Jun 21 '22 at 12:45
  • 1
    @Gary Indeed - a year ago you suggested I put some of my comments into an answer and I have just reached that point. My final comment was illustrating some actual values which get close in the sense described: I think there are something like $1276$ examples when $n \le 10^6$ though with some gaps such as none from $282703$ through to $344804$. – Henry Jun 21 '22 at 12:56
  • 1
    Yes, it happens when $\cos(n+1/2)$ is close to $\pm 1$. – Gary Jun 21 '22 at 12:58
-3

Comment: The value of this sum is indeed (pi-1)/2. This is confirmed by noting that the function f(x) = pi-x on (0, pi), extended oddly to (-pi, 0), and then extended to all real numbers periodically and with the usual convention, has Fourier series = sum(sin(nx)/n; n=1,2,...). The extended function is continuous except at integer multiples of pi. Hence, we have equality at x=1, so the sum in question = f(1) = (pi-1)/2.

For more details, see: Michael W. Ecker, Combining Mathematics and Technology to Sum Certain Series, Mathematics and Computer Education, Winter 2013, Vol. 47, No. 1, p. 19-23.

Graph of f and a partial sum of Fourier series

  • 5
    That is a well known fact, as you know. The problem is about how fast the series converges for a pint within the domain of continuity. $x=1$ is just once example. The OP could have chosen $x=2$ and something similar (with a different constant in the bound $O(1/n)$ ) would have occur. – Mittens Apr 20 '21 at 18:45
  • Thank you, Prof. Diaz. You may be absolutely correct to say it is well known, but there are others for whom that is not the case. (I wish my fellow mathematicians would try to cut some slack for those who are not mathematical alphas or even betas.) Accordingly, I felt a short comment giving a bit of background and a nice picture might be helpful for them. In no way does this detract from the excellent answers posted. And, you did notice I wrote a comment, not an answer, right? – Dr. Michael W. Ecker Apr 22 '21 at 04:30
  • I agree that giving more information about a problem may improve the understanding of a problem and solutions or partial solutions already given. I also think that there is an audience for each problem, and in this case people familiar with Fourier series is the audience. A reference in the comment section to the veracity of the convergence of the series for the those who look at the OP without sufficient background would have been better. I did not downvote your answer, I try to stay way of judging others efforts, I rather give my opinion in writing to the responder. – Mittens Apr 22 '21 at 15:46
  • Disagree about sticking in references. Personally - and I am an outlier on this score - I do NOT like being given a link and told, in effect, "hey, this had been discussed so look here..." or worse, "I don't want to bother with this so it's easier to tell you to look here..." (I know that last version may be a bit snarky, but it is sometimes true.)

    Anyway, you have your opinion, and I have mine on the subject. At age 71, this retired math professor sees no reason for either of us to believe that we are going to (or even should) persuade the other... I truly hope that this ends this thread.

    – Dr. Michael W. Ecker Apr 23 '21 at 17:31