5

You take a circle centered at the origin, spin it at random, and paint the part in the first quadrant. You repeat the spinning and painting until the circle is completely covered with paint. The problem is just to compute the average number of spins needed to do this.

In other words, let $A$ be a Lebesgue measurable subset of the unit interval of positive measure, and let $\langle \theta_n:n\ge1\rangle$ be a random sequence of values independent and uniformly distributed in $[0,1]$, and define $T$ to be the least integer so that $\bigcup_{n=1}^T (A+\theta_n)\mod 1=[0,1]$. Is there a nice expression for the expected value of $T$ in terms of the measure of $A$?

My progress on this problem has been limited to writing down a few hairy multiple integrals with piece-wise linear bounds to express the probability of covering the unit interval in a low number of spins. My suspicions are that this problem is well-known (i.e., except to me) and that there are elegant methods to solve these types of problems.

Any direction toward a solution would be much appreciated.

Rus May
  • 2,357

2 Answers2

3

First of all, measure alone doesn't help. Take a closed set of positive measure with empty interior and have good luck covering the circle with its rotations.

Second, you can solve the original problem without few hairy integrals though with some series. To start with, let us find the probability $P_n$ that after $n$ spins the circle is still not fully colored (the expectation in question is then just $\sum_{n\ge 0}P_n$). This is equivalent to saying that after we place $n$ random points on the circle, we'll be able to find at least one of them so that the quarter circle arc after it (looking clockwise, say) is free of other points. Note that in general there may be up to $3$ points like that, so we have to use the inclusion-exclusion principle (PIE). First, note that the chance for each particular point to be like this is $\left(\frac 34\right)^{n-1}$. Since there are $n$ points, we get $n\left(\frac 34\right)^{n-1}$ for the first term in PIE. Now let us look at the pairs. We have $\frac{n(n-1)}2$ of those. Placing the point with the smaller index first, we get $\frac{n(n-1)}2\left(\frac 12\right)^{n-1}$ for the second term in PIE (the first $1/2$ is there because the second point should lie outside the half-circle centered at the first point and the rest are there because other points should lie in a set of measure $\frac 12$. Finally, we have $\frac{n(n-1)(n-2)}6$ triples. This time the probability is a bit harder to compute because after we place the first two points, the space remaining for the last one depends on the positioning, so one hairy double integral seems unavoidable in this approach. Fortunately, after that you just multiply by $\left(\frac 14\right)^{n-3}$ and get $$ P_n=n\left(\frac 34\right)^{n-1}-\frac{n(n-1)}2\left(\frac 12\right)^{n-1}+ \frac{n(n-1)(n-2)}6\cdot I\cdot \left(\frac 14\right)^{n-3} $$ where $I$ is the hairy integral responsible for the placement of 3 quarter-circles without overlaps.

It remains to sum the series, but, fortunately, we know $\sum_{n\ge 0}x^n=\frac{1}{1-x}$ and differentiating this identity $3$ times is not a big deal. You get some fancy rational number in the end.

If somebody can offer a more elegant approach, I'll be interested in seeing it too.

MJD
  • 67,568
  • 43
  • 308
  • 617
fedja
  • 19,348
  • Your computation of the probabilities is really neat. Many thanks. I'll read the Lars Holst papers referenced below. Maybe there's something more elegant there, but yours seems straight "from the book". – Rus May Aug 30 '12 at 01:54
2

This can be seen as a version of stick breaking.

The original question amounts to breaking a circle with $n$ uniformly distributed points and asking whether the largest arc is more than $\frac{1}{4}$ of the circumference of the circle. This is the same as breaking a stick with $n-1$ uniformly distributed points and asking whether the largest piece is more than $\frac{1}{4}$ of the length of the stick. Both have been extensively studied, e.g. by Lars Holst in 1980 in "On the Lengths of the Pieces of a Stick Broken at Random" and in 1981 in "On Convergence of the Coverage by Random Arcs on a Circle and the Largest Spacing".

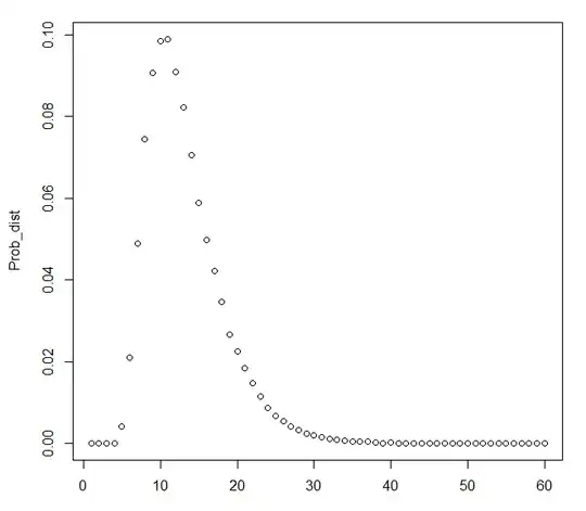
Empirically the answer to the original question seems to be near $13.2$, with the distribution of the probabilities of the number of random quadrants needed looking something like this (the first four points are the probability that one to four quadrants will cover the circle - clearly zero).

enter image description here

Glorfindel
  • 4,000
Henry
  • 169,616
  • did the probabilities in the plot come from results in the Holst papers you referenced, or are they empirical values? – Rus May Aug 29 '12 at 19:09
  • @Rus: they are empirical values from trying 100,000 times. That shows up in the tiny bump at 39/40. – Henry Aug 29 '12 at 23:10
  • Those references look straight to the point. Sure enough, this is a well-known problem. I've read a couple papers by Lars Holst before, so I'm pretty sure I'll enjoy these, as well. Also, thank you for taking the time to make such a nice-looking plot. – Rus May Aug 30 '12 at 01:57