I'm trying to find derivatives of a spline at several points using splev in scipy. For example:
import numpy as np
from scipy.interpolate import splprep, splev
import matplotlib.pyplot as plt
# function to normalize each row
def normalized(a, axis=-1, order=2):
l2 = np.atleast_1d(np.linalg.norm(a, order, axis))
l2[l2==0] = 1
return a / np.expand_dims(l2, axis)
# points and spline
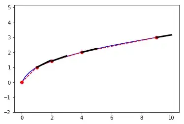
pts = np.array([[0,0],[1,1],[2,np.sqrt(2)],[4,2],[9,3]])
tck, u = splprep(pts.T, u=None, k=3, s=0.0, per=0)
# compute new points and derivatives
u_new = np.linspace(u.min(), u.max(), 5*u.shape[0])
x_new, y_new = splev(u_new, tck, der=0)
xp_num, yp_num = splev(pts, tck, der=1) # numerical derivatices
xp_the, yp_the= pts[1:,0], 0.5/np.sqrt(pts[1:,0]) # analytical derivatives
R = normalized(yp_num/xp_num)
X,Y = pts[1:,0], pts[1:,1]
U,V = X + R[1:,0], Y+R[1:,1]
I'd like to plot the tangents at the given point:
plt.plot(x_new,y_new,'-b')
plt.plot(pts[:,0],pts[:,1],'--ro')
plt.quiver(X,Y,U,V, angles='xy', scale_units='xy')
I think these tangent lines are wrong. My understanding was that xp_num and yp_num are numerical derivatives of the spline with respect to x and y. So to find dy/dx, I should simply divide them. Is this correct?
Eventually, I'd like to find tangents of a curve like this

