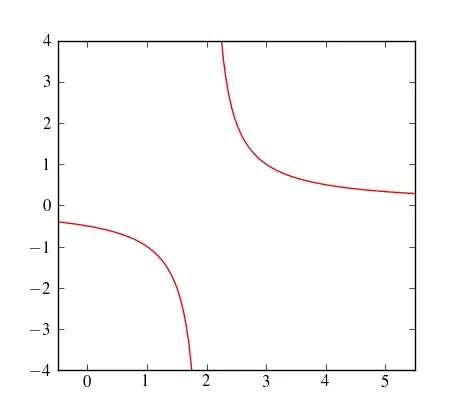
When plotting a graph with a discontinuity/asymptote/singularity/whatever, is there any automatic way to prevent Matplotlib from 'joining the dots' across the 'break'? (please see code/image below).
I read that Sage has a [detect_poles] facility that looked good, but I really want it to work with Matplotlib.
import matplotlib.pyplot as plt
import numpy as np
from sympy import sympify, lambdify
from sympy.abc import x
fig = plt.figure(1)
ax = fig.add_subplot(111)
# set up axis
ax.spines['left'].set_position('zero')
ax.spines['right'].set_color('none')
ax.spines['bottom'].set_position('zero')
ax.spines['top'].set_color('none')
ax.xaxis.set_ticks_position('bottom')
ax.yaxis.set_ticks_position('left')
# setup x and y ranges and precision
xx = np.arange(-0.5,5.5,0.01)
# draw my curve
myfunction=sympify(1/(x-2))
mylambdifiedfunction=lambdify(x,myfunction,'numpy')
ax.plot(xx, mylambdifiedfunction(xx),zorder=100,linewidth=3,color='red')
#set bounds
ax.set_xbound(-1,6)
ax.set_ybound(-4,4)
plt.show()


