Without loss of generality you can choose your coordinate system such that
\begin{align*}
A&=\begin{pmatrix}0\\1\end{pmatrix} &
B&=\begin{pmatrix}x\\1\end{pmatrix} &
C&=\begin{pmatrix}x\\0\end{pmatrix} &
D&=\begin{pmatrix}1\\0\end{pmatrix}
\end{align*}
Then the Bézier curve is
$$ P(t) = \begin{pmatrix} 3t(1-t)x + t^3 \\ (2t+1)(1-t)^2 \end{pmatrix}
= \begin{pmatrix}t^3 - 3t^2x + 3tx \\ 2t^3 - 3t^2 + 1\end{pmatrix} $$
Now if you differentiate, you get
\begin{align*}
P'(t) &= (3t^2 - 6tx + 3x, 6t^2 - 6t) \\
P''(t) &= (6t - 6x, 12t - 6)
\end{align*}
Looking for the point where they both point in the same direction, you compute the determinant of these two vectors:
$$
\begin{vmatrix}
3t^2 - 6tx + 3x & 6t - 6x \\
6t^2 - 6t & 12t - 6
\end{vmatrix}
=-18\cdot\bigl((2x - 1)t^2 - 2xt + x\bigr)
\overset!=0
$$
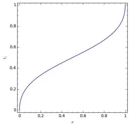
Solving this quadratic equation, you get two solutions, but the one which satisfies $0\le t\le 1$ is always the following, as can be seen from the plot below:
$$t_{\text{inflection}} = \frac{\sqrt{x-x^2} - x}{1 - 2x}$$
For $x=\frac12$ this expression is undefined, but you know that in that case the inflection point has to lie in the center, at $t=\frac12$.
If you don't have the coordinates above, you can define
$$ x := \frac{\lvert AB\rvert}{\lvert AB\rvert+\lvert CD\rvert}
= \frac{B_x - A_x}{D_x - A_x} $$
and obtain $t$ using the same formula.
