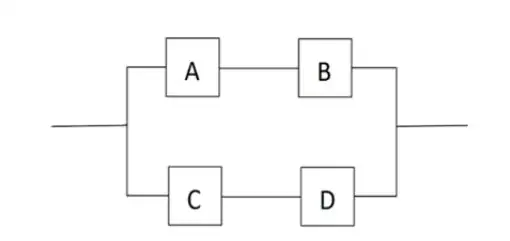
In order for the circuit to work, current must be able to pass from left to right. Each component (A, B, C, D) has an independent probability of failure. Component A has a probability of failure of 0.03. Component B has a probability of failure of 0.04. Component C has a probability of failure of 0.05. Component D has a probability of failure of 0.06.
Given the circuit does not work, what is the probability that components C and D have failed? (Solution says $0.02804$)
I have attempted the question, and found the probability to be 0.7143 however, the solution lists it to be 0.02804, I'm not sure if I have made a mistake, here's how I solved it:
$$P(W_1^c) = P(A \cap B) = P(A)P(B) = 0.0012$$ $$P(W_2^c) = P(C \cap D) = P(C)P(D) = 0.0030$$ $$\text{I understand that I need to find} P(W_2^c | W^c)$$ $$P(W^c) = P(W_1^c \cup W_2^c)$$ $$P(W^c) = P(W_1^c) + P(W_2^c) - P(W_1^c)P(W_2^c)$$ $$P(W^c) \approx 0.0041964$$ $$P(W_2^c | W^c) = \frac{P(W_2^c)}{P(W_1^c) + P(W_2^c)}$$ $$P(W_2^c | W^c) = \frac{0.0030}{0.0042}=\frac{30}{42}\approx0.714285714 \neq 0.02804$$
