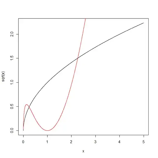
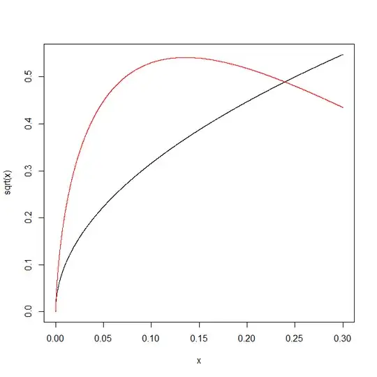
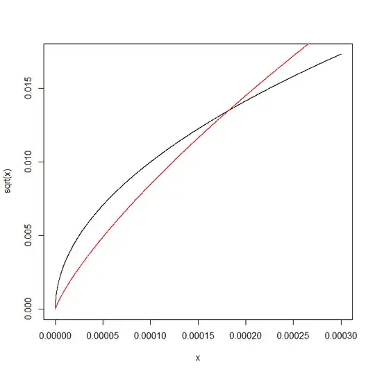
What is the easiest way to show that for small enough values of $x \in \mathbb{R}$
$x(\log(x))^2 > \sqrt{x}$
i.e. there is some interval $[0,\lambda]$ on which the inequality is true. One idea is to observe that the two sides are equal at $x=0$ then show that the derivative of the left hand side is greater than the derivative of the right hand side for some interval $[0,\lambda]$, but that just shifts the problem to proving the inequality for the derivatives which is just as difficult. All my attempts seem to bring me to Lambert W function which I am not supposed to use.


