Background
Grimmett & Stirzaker’s Probability and Random Processes (4th ed. 2020), exercise 4.2.5, reads:
Peripheral points. Let $P_i = (X_i, Y_i)$, $1\le i \le n$, be independent, uniformly distributed points in the unit square $[0,1]^2$. A point $P_i$ is called peripheral if, for all $r=1, 2, \dots, n$, either $X_r\le X_i$ or $Y_r\le Y_i$, or both. Show that the mean number of peripheral points is $n\left(\frac{3}{4}\right)^{n-1}$.
The proof they give is easy: Define an indicator function $I_i$ that is 1 if the point $P_i$ is peripheral. Then $\mathbb{E}(I_i) = \mathbb{P}(I_i=1) = \left(\frac{3}{4}\right)^{n-1}$, and setting the number of peripheral points $X:=\sum I_i$, the result follows from the linearity of expectation.
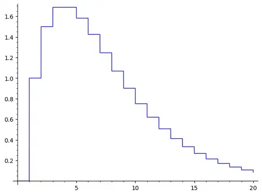
Here is a plot of $\mathbb{E}(X)= n\left(\frac{3}{4}\right)^{n-1}$:
Question
Notably, for $n\ge 9$, we have $\mathbb{E}(X) = n\left(\frac{3}{4}\right)^{n-1} < 1$.
This is a contradiction to the following argument:
- Assume $n$ points placed in the unit square (never mind how they are distributed).
- Since the set of points is finite, there exist at least one point with a maximal X coordinate, and at least one point with a maximal Y coordinate. (These points might be the same.)
- Therefore the number of peripheral points is $X \ge 1$ always, and thus $\mathbb{E}(X)\ge 1$.
Put differently, if for $n\ge 9$ we have $\mathbb{E}(X) < 1$ then there should exist a configuration of points such that no point is peripheral. I can’t see how that is true?
Any help clearing up my confusion would be greatly appreciated, thanks!
