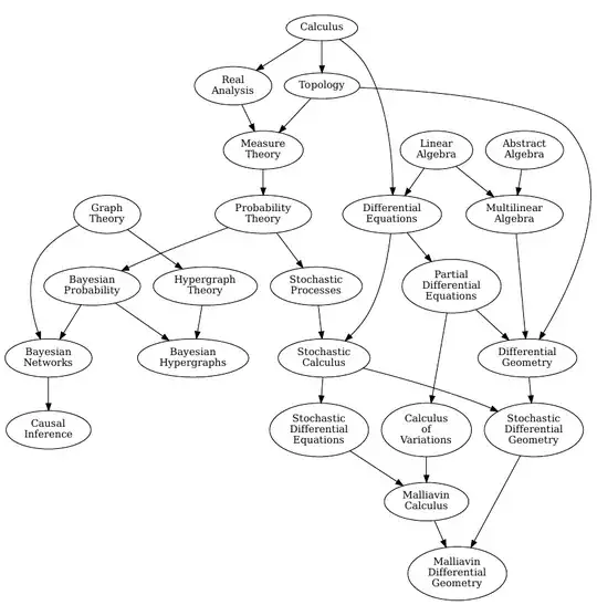
I've constructed a directed acyclic graph that leads from introductory subjects, such as calculus (single and multivariable) to some of my current interests including causal inference, Bayesian hypergraphs, and Malliavin differential geometry. The arcs indicate that something in one subject is required by another, with some relaxation in noting that there is transitivity across the graph. I've excluded set theory as too obvious and universal, and hypernetworks and simplicial complexes as merely borderline to my interests as of this moment.
You can produce the diagram for yourself with the following code which is provided below.
from graphviz import Digraph
g = Digraph()
Calculus
g.edge('Calculus', 'Real\nAnalysis')
g.edge('Calculus', 'Topology')
g.edge('Calculus', 'Differential\nEquations')
Linear Algebra
g.edge('Linear\nAlgebra', 'Differential\nEquations')
g.edge('Linear\nAlgebra', 'Multilinear\nAlgebra')
Abstract Algebra
g.edge('Abstract\nAlgebra', 'Multilinear\nAlgebra')
Real Analysis
g.edge('Real\nAnalysis', 'Measure\nTheory')
Topology
g.edge('Topology', 'Measure\nTheory')
Measure Theory
g.edge('Measure\nTheory', 'Probability\nTheory')
Probability Theory
g.edge('Probability\nTheory', 'Bayesian\nProbability')
g.edge('Probability\nTheory', 'Stochastic\nProcesses')
Bayesian Probability
g.edge('Bayesian\nProbability', 'Bayesian\nNetworks')
Graph Theory
g.edge('Graph\nTheory', 'Bayesian\nNetworks')
g.edge('Graph\nTheory', 'Hypergraph\nTheory')
g.edge('Bayesian\nProbability', 'Bayesian\nHypergraphs')
Hypergraph Theory
g.edge('Hypergraph\nTheory', 'Bayesian\nHypergraphs')
Bayesian Networks
g.edge('Bayesian\nNetworks', 'Causal\nInference')
Stochastic Processes
g.edge('Stochastic\nProcesses', 'Stochastic\nCalculus')
Differential Equations
g.edge('Differential\nEquations', 'Partial\nDifferential\nEquations')
g.edge('Differential\nEquations', 'Stochastic\nCalculus')
Partial Differential Equations
g.edge('Partial\nDifferential\nEquations', 'Calculus\nof\nVariations')
g.edge('Partial\nDifferential\nEquations', 'Differential\nGeometry')
Stochastic Calculus
g.edge('Stochastic\nCalculus', 'Stochastic\nDifferential\nEquations')
g.edge('Stochastic\nCalculus', 'Stochastic\nDifferential\nGeometry')
Stochastic Differential Equations
g.edge('Stochastic\nDifferential\nEquations', 'Malliavin\nCalculus')
Calculus of Variations
g.edge('Calculus\nof\nVariations', 'Malliavin\nCalculus')
Topology
g.edge('Topology', 'Differential\nGeometry')
Multilinear Algebra
g.edge('Multilinear\nAlgebra', 'Differential\nGeometry')
Differential Geometry
g.edge('Differential\nGeometry', 'Stochastic\nDifferential\nGeometry')
Malliavin Calculus
g.edge('Malliavin\nCalculus', 'Malliavin\nDifferential\nGeometry')
Stochastic Differential Geometry
g.edge('Stochastic\nDifferential\nGeometry','Malliavin\nDifferential\nGeometry')
g.view()
What I would like to know is if there are any subjects that I have left out. You're welcome to comment on other flaws in the DAG, and feel free to use the code to show me how you think it 'should' be structured in your answer, but I am primarily interested in missing subjects.

I wish I knew more appropriate resources. However, if your purpose is to learn Malliavin Calculus you can’t go wrong with Nualart’s “The Malliavin Calculus and Related Topics”. I would read it together with Kunze’s lecture notes (which can be found online via google) which very strongly follow parts of the first two chapters of Nualart. Kunze adds more preliminary knowledge which Nualart takes for granted. Kunze is also occasionally more explanatory in his proofs.
– Mundane_Matters Jul 20 '21 at 02:03Now, to get through most of Nualart, you’d need Stochastic Calculus (at the level of Le Gall) and some Functional Analysis (Any one of the popular references is sufficient, I personally just read Folland and wikipediad/googled the rest throughout my journey).
– Mundane_Matters Jul 20 '21 at 02:04Another book I would recommend is “Differentiable Measures and the Malliavin Calculus” by Vladimir I. Bogachev which assumes more or less the same background and takes a different but equally interesting approach. Both have exercises as well.
– Mundane_Matters Jul 20 '21 at 02:04