I was trying to solve european option pricing problem using Conv method (introduced by Lord in 2008 https://pdfs.semanticscholar.org/0632/460bd50b2151f74ac40028df4cc60e73a884.pdf).
The final step of this algorithm is to transform the solution on the frequency domain to the time domain by inverse fast Fourier transform, which means that I can retrieve approximations for all the grid points.
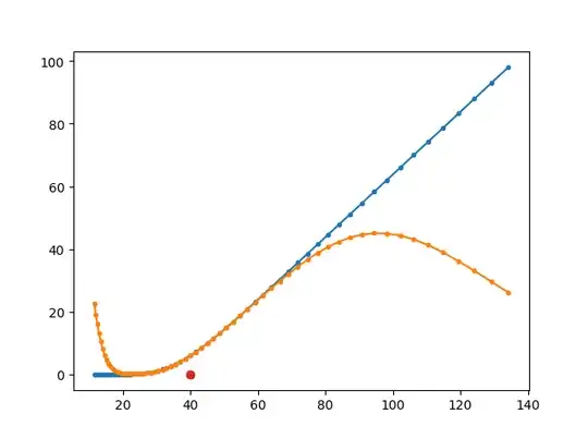
However, I noticed that only the solutions in the center of the time domain (in this case, x=40, and I used log grid points) are accurate. Here is the plot: the orange line represents the approximation using FFT, the blue line represents the real solution.
Moreover, the approximation looks periodic. So I was wondering what kind of situation will inverse FFT give a 'periodic-like' solution? I did some research on this topic, and foundthat DFT assumes the input is periodic, which may cause "time domain aliasing" (https://www.dspguide.com/ch10/3.htm).
I also found that "spectral leakage" may be related to my problem. Can anyone give me some advice on this? Thank you very much.
P.S. By periodic, I mean the solutions on the two ends are very close to each other. I changed lots of parameters, and this always holds.

Maybe try plotting the logarithm of the $x$-coordinate on the $x$-axis, and then it might be sinusoidal?
– Zubin Mukerjee Nov 12 '19 at 04:37