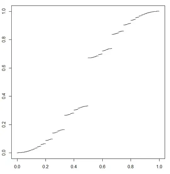
The question (Folland's Real Analysis, 3.5.30) asks to produce an increasing function on $\mathbb{R}$ whose set of discontinuities is the rationals. My train of thought is as follows:
Let $f_0$ be the identity. We want to create a jump at every rational number, while keeping the function increasing. Create $f_1$ by cutting $f_0$ at each integer, and halving the slope of each resulting line segment, fixing the left endpoints. This results in a sort of slanted stair that is still increasing and discontinuous exactly at the integers. Given $f_{n-1}$, we create $f_n$ by cutting each segment of $f_{n-1}$ into $n$ parts and halving the slope of each resulting segment, again fixing the left endpoints. Note: this is equivalent to making cuts at all rational points $\frac{m}{n!}$ at the $n^\text{th}$ step, with $m$ and $n$ not necessarily coprime.
The limit of such sequence of functions exists. It's easy to prove that any rational point is eventually a left endpoint, and is thus kept fixed by all successive functions in the sequence. For an irrational point $x$ we can make two sequences $a_n$ and $b_n$ of rationals converging from the left and right respectively, such that $a_n=\frac{m}{n!}<x$ and $b_n=\frac{m+1}{n!}>x$. Given $\epsilon$, we can then choose $N$ large enough with $a_N$ and $b_N$ on the same segment of $f_{N-1}$ (so the jump from $f_{N-1}(a_N)$ to $f_{N-1}(b_N)$ is small), with this jump being less than $\epsilon$. Since we can pinpoint the value of $f_n(x)$ between arbitrarily close values, the limit $f(x)=\lim_n f_n(x)$ exists.
It's clear that the function is discontinuous at all rationals since it is constructed to be, and it is increasing since each $f_n$ is increasing.
Can I say that $f$ is continuous at each irrational? My gut feeling is that, since any $\delta$-ball around an irrational contains a rational to the left and one to the right, we cannot necessarily say $f$ is continuous there. However we know by theorem 3.23 in the book that the set of discontinuities of an increasing function is countable. Is there a contradiction somewhere? If so, can the construction be tweaked or is a different construction necessary?
Thank you.
