Preamble
For the purposes of this answer, a substring of a sequence $(x_n)$ will mean a finite sequence of the form $(x_n)_{n=A}^B$.
Lemma 1: For all $\epsilon, L \in (0,\infty)$, there is a substring of $(\frac{1}{n})$ whose first term is less than $\epsilon$ and whose sum exceeds or equals L.
Proof: The Archimedean property guarantees that there is some $N \in \mathbf{N}$ such that $\frac{1}{N} < \epsilon$. $\sum_{n=1}^\infty \frac{1}{N+n-1}$ diverges, so there is $M \in \mathbf{N}$ such that $\sum_{n=N}^{N+M-1} \frac{1}{n} = \sum_{n=1}^{M} \frac{1}{N+n-1} \geq L$. Then $(\frac{1}{n})_{n=N}^{N+M-1}$ is a substring of $(\frac{1}{n})$ whose first term is less than $\epsilon$ and whose sum exceeds or equals L.
Lemma 2: For all $\epsilon \in (0,\infty)$ and $l \in \mathbf{N}$, there is a substring of $(\frac{1}{n^2})$ whose first term is less than $\epsilon$ and whose length equals $l$.
Proof: The Archimedean property guarantees that there is $N \in \mathbf{N}$ such that $\frac{1}{N} < \sqrt{\epsilon} \iff \frac{1}{N^2} < \epsilon$. Then $(\frac{1}{n^2})_{n=N}^{N+l-1}$ is a substring of $(\frac{1}{n^2})$ whose first term is less than $\epsilon$ and whose length equals $l$.
Construction
Construct infinite sequences of real numbers $(a_n)$ and $(b_n)$, as well as an infinite sequence of natural numbers $(N_k)$ as follows.
Base case: Let $a_1 = b_1 = N_1 = 1$.
Recursive step: For $k \in \mathbf{N}$ with $k>1$, there are two cases: $k$ is even and $k$ is odd.
[Case I: $k$ is even] Choose $N_k > N_{k-1}$ and $a_{N_{k-1}+1}, \ldots, a_{N_k}$ so that
- $(a_n)_{n=N_{k-1}+1}^{N_k}$ is equal to a substring of $(\frac{1}{n})$
- $a_{N_{k-1}+1} < a_{N_{k-1}}$
- $\sum_{n=N_{k-1}+1}^{N_k} a_n \geq 1$.
Lemma 1 guarantees that such an $N_k$ and substring of $(\frac{1}{n})$ exist to satisfy these conditions.
Choose $b_{N_{k-1}+1}, \ldots, b_{N_k}$ so that
- $(b_n)_{n=N_{k-1}+1}^{N_k}$ is equal to a substring of $(\frac{1}{n^2})$.
- $b_{N_{k-1}+1} < \min \{ b_{N_{k-1}}, a_{N_{k-1}} \}$.
Lemma 2 guarantees that such a substring of $(\frac{1}{n^2})$ exists to satisfy these conditions.
[Case II: $k$ is odd] Choose $N_k > N_{k-1}$ and $b_{N_{k-1}+1}, \ldots, b_{N_k}$ so that
- $(b_n)_{n=N_{k-1}+1}^{N_k}$ is equal to a substring of $(\frac{1}{n})$
- $b_{N_{k-1}+1} < b_{N_{k-1}}$
- $\sum_{n=N_{k-1}+1}^{N_k} b_n \geq 1$.
Lemma 1 guarantees that such an $N_k$ and substring of $(\frac{1}{n})$ exist to satisfy these conditions.
Choose $a_{N_{k-1}+1}, \ldots, a_{N_k}$ so that
- $(a_n)_{n=N_{k-1}+1}^{N_k}$ is equal to a substring of $(\frac{1}{n^2})$.
- $a_{N_{k-1}+1} < \min \{ a_{N_{k-1}}, b_{N_{k-1}} \}$.
Lemma 2 guarantees that such a substring of $(\frac{1}{n^2})$ exists to satisfy these conditions.
The base case specifies $a_1$, $b_1$, and $N_1$. For $k>1$, the recursive step specifies $N_k > N_{k-1}$, $a_{N_{k-1}+1}, \ldots, a_{N_k}$, and $b_{N_{k-1}+1}, \ldots, b_{N_k}$. So each of $(a_n)$, $(b_n)$, and $(N_k)$ are well defined.
For all $n \in \mathbf{N}$ with $n > 1$, there are two cases: $n = N_{k-1}+1$ for some $k \in \mathbf{N}$ and $N_{k-1}+1 < n \leq N_k$ for some $k \in \mathbf{N}$.
[Case I: $n = N_{k-1}+1$ for some $k \in \mathbf{N}$] Now there are two subcases: $k$ is even and $k$ is odd. [Subcase I: $k$ is even] $a_n = a_{N_{k-1}+1} < a_{N_{k-1}} = a_{n-1}$ and $b_n = b_{N_{k-1}+1} < \min \{ b_{N_{k-1}}, a_{N_{k-1}} \} \leq b_{N_{k-1}} = b_{n-1}$. [Subcase II: $k$ is odd] $a_n = a_{N_{k-1}+1} < \min \{ a_{N_{k-1}}, b_{N_{k-1}} \} \leq a_{N_{k-1}} = a_{n-1}$ and $b_n = b_{N_{k-1}+1} < b_{N_{k-1}} = b_{n-1}$.
[Case II: $N_{k-1}+1 < n \leq N_k$ for some $k \in \mathbf{N}$] $(a_n)_{n=N_{k-1}+1}^{N_k}$ and $(b_n)_{n=N_{k-1}+1}^{N_k}$ are both equal to substrings of decreasing sequences, so $a_n < a_{n-1}$ and $b_n < b_{n-1}$. Since $a_n < a_{n-1}$ and $b_n < b_{n-1}$ in both cases, $\mathbf{(a_n)}$ and $\mathbf{(b_n)}$ are decreasing.
Also note that, aside from the first (positive) term of each sequence, $(a_n)$ and $(b_n)$ are made of terms from positive sequences, so $\mathbf{(a_n)}$ and $\mathbf{(b_n)}$ are positive.
Divergence Proof
For all $k \in \mathbf{N}$,
$$
\sum_{n=1}^{N_{2k}} a_n = (a_{N_1} + \sum_{n=N_1+1}^{N_2} a_n) + \ldots + (\sum_{n=N_{2k-2}+1}^{N_{2k-1}} a_n + \sum_{n=N_{2k-1}+1}^{N_{2k}} a_n)
$$
$$
> (\sum_{n=N_1+1}^{N_2} a_n) + \ldots + (\sum_{n=N_{2k-1}+1}^{N_{2k}} a_n) \geq 1 + \ldots + 1 = k
$$
and
$$
\sum_{n=1}^{N_{2k}} b_n = (b_{N_1} + \sum_{n=N_1+1}^{N_2} b_n) + \ldots + (\sum_{n=N_{2k-2}+1}^{N_{2k-1}} b_n + \sum_{n=N_{2k-1}+1}^{N_{2k}} b_n)
$$
$$
> (b_{N_1}) + \ldots + (\sum_{n=N_{2k-2}+1}^{N_{2k-1}} b_n) \geq 1 + \ldots + 1 = k.
$$
So the order limit theorem implies $(\sum_{n=1}^{N_{2k}} a_n)$ and $(\sum_{n=1}^{N_{2k}} b_n)$ diverge. Consequently, Theorem 2.5.2 from Abbott (subsequences of convergent sequences converge to the same value) implies $\sum a_n$ and $\sum b_n$ both diverge.
Convergence Proof
Define a sequence of real numbers $(c_n)$ as follows. Let $c_1 = a_1$. For $n \in \mathbf{N}$ with $n>1$, let $c_n = b_n$ if $N_{k-1} < n \leq N_k$ for some even $k$, otherwise let $c_n = a_n$ (when $N_{k-1} < n \leq N_k$ for some odd $k$).
Claim: $c_n \leq \frac{1}{n^2}$. The claim is true for $n=1$ since $c_1 = 1 = \frac{1}{1^2}$. Suppose it is true for $n=m-1$. There are two cases: $m = N_{k-1}+1$ for some $k \in \mathbf{N}$ and $N_{k-1}+1 < m \leq N_k$ for some $k \in \mathbf{N}$.
[Case I: $m = N_{k-1}+1$ for some $k \in \mathbf{N}$] Now there are two subcases: $k$ is even and $k$ is odd. [Subcase I: $k$ is even] $c_m = c_{N_{k-1}+1} = b_{N_{k-1}+1} < \min \{ b_{N_{k-1}}, a_{N_{k-1}} \} \leq a_{N_{k-1}} = c_{N_{k-1}} = c_{m-1} \leq \frac{1}{(m-1)^2}$ and $b_{N_{k-1}+1} \in \{ \frac{1}{n^2} \mid n \in \mathbf{N} \}$, so $c_m = b_{N_{k-1}+1} \leq \frac{1}{m^2}$. [Subcase II: $k$ is odd] $c_m = c_{N_{k-1}+1} = a_{N_{k-1}+1} < \min \{ a_{N_{k-1}}, b_{N_{k-1}} \} \leq b_{N_{k-1}} = c_{N_{k-1}} = c_{m-1} \leq \frac{1}{(m-1)^2}$ and $a_{N_{k-1}+1} \in \{ \frac{1}{n^2} \mid n \in \mathbf{N} \}$, so $c_m = a_{N_{k-1}+1} \leq \frac{1}{m^2}$.
[Case II: $N_{k-1}+1 < m \leq N_k$ for some $k \in \mathbf{N}$] Again there are two subcases: $k$ is even and $k$ is odd. [Subcase I: $k$ is even] $c_m = b_m < b_{m-1} = c_{m-1} \leq \frac{1}{(m-1)^2}$ and $b_m \in \{ \frac{1}{n^2} \mid n \in \mathbf{N} \}$, so $c_m = b_m \leq \frac{1}{m^2}$. [Subcase II: $k$ is odd] $c_m = a_m < a_{m-1} = c_{m-1} \leq \frac{1}{(m-1)^2}$ and $a_m \in \{ \frac{1}{n^2} \mid n \in \mathbf{N} \}$, so $c_m = a_m \leq \frac{1}{m^2}$.
Since $c_n < \frac{1}{n^2}$ is true for $n=m$ in all cases, it must be true for all $n \in \mathbf{N}$.
For all $n \in \mathbf{N}$, one of $a_n$ or $b_n$ equals $c_n$, so $\min \{ a_n, b_n \} \leq c_n \leq \frac{1}{n^2}$. Since $\sum \frac{1}{n^2}$ converges, the comparison test implies $\sum \min \{ a_n, b_n \}$ converges.
Implementation
The following Haskell code implements this construction:
data Parity = Even | Odd
coupledSeq :: RealFrac a => (a,a) -> [(a,a)]
coupledSeq t = t : rec Even t
where
pair x y = (x,y)
rec Even (an, bn) = list3 ++ rec Odd (last list3)
where
list1 = dsi an 1
list2 = dssi (min bn an) (length list1)
list3 = zipWith pair list1 list2
rec Odd (an, bn) = list3 ++ rec Even (last list3)
where
list1 = dssi (min an bn) (length list2)
list2 = dsi bn 1
list3 = zipWith pair list1 list2
-- Descreasing Sequence of Inverses
-- Returns a substring of (1/n) whose first entry is less than
-- a given value and whose sum exceeds or equals another given
-- value. Analogous to Lemma 1.
dsi :: RealFrac a => a -> a -> [a]
dsi tol exc
| tol <= 0 = error "First argument to dsi must be positive."
| exc <= 0 = error "Second argument to dsi must be positive."
| otherwise = map snd $ takeUntil ((>=exc) . fst) $ scanl1 acc
[dupl $ (1/) $ fromInteger n | n <- [minInt..]]
where
takeUntil pred xs = (\ (x,y) -> x ++ [head y] ) $ span (not . pred) xs
acc (a,) (,x) = (a+x,x)
dupl x = (x,x)
minInt = toInteger $ (+1) $ floor $ (1/) tol
-- Decreasing Sequence of Square Inverses
-- Returns a substring of (1/n^2) whose first entry is less than
-- a given value and whose length equals another given value.
-- Analogous to Lemma 2.
dssi :: RealFrac a => a -> Int -> [a]
dssi tol len
| tol <= 0 = error "First argument to dssi must be positive"
| len < 1 = error "Second argument to dssi must be >=1"
| otherwise = take len [(1/) $ fromInteger $ n*n | n <- [minInt..]]
where
minInt = toInteger $ ceiling $ sqrt $ fromInteger $ (+1) $ floor $ (1/) tol
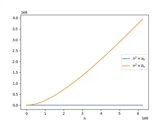
We can use this to inspect the behavior of the two sequences. For example, by graphing $n^2 a_n$ and $n^2 b_n$ against $n$, we see the alternating behavior predicted by Alex B. . Both sequences "take turns being the bottom", and the intervals at which one sequence dives below the other one get longer and longer.

The first few values of $N_k$ corresponding to this program are $N_1=1$, $N_2=4$, $N_3=33$, $N_4=1906$, $N_5=6244143$.