Update: AdoptOpenJDK has changed its name to Adoptium, as part of its move to the Eclipse Foundation.
OpenJDK provides complete source code for a full implementation of the Java Platform as defined in the Java Specifications, JSRs, and JEPs. An implementation of the Java platform includes many things, among them:
An implementation of Java has the option of providing a Just-In-Time (JIT) compiler/optimizer as part of the JVM. The OpenJDK project includes source code for the HotSpot JIT.
People providing builds or installers for the Java Platform are free to use HotSpot or to choose another JIT compiler technology. OpenJ9 in one such alternative JIT, developed at IBM, now open-sourced through the Eclipse Foundation, and provided free-of-charge. In the past, another alternative JIT was JRockit, owned by Oracle. Parts of JRockit have been merged into the current version of HotSpot.

The AdoptOpenJDK project offers you choice of either the HotSpot engine provided by Oracle via the OpenJDK project or the alternative OpenJ9 engine provided by the Eclipse Foundation.
With either choice you get the same class libraries from OpenJDK codebase, the same tools including Mission Control and Flight Recorder from OpenJDK, and the same utilities from OpenJDK. Only the JIT/JVM is different whether you choose HotSpot or OpenJ9.

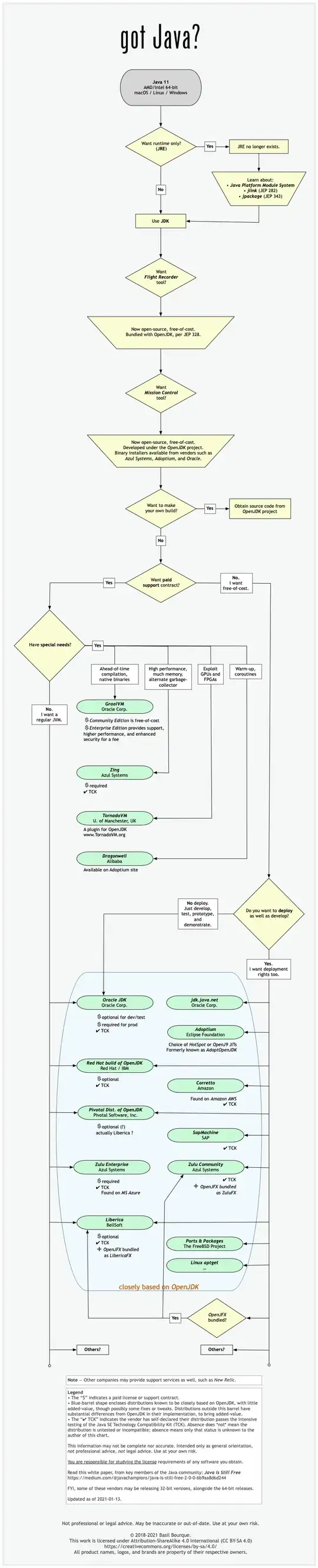
AdoptOpenJDK is only one of several vendors providing distributions of Java techonology as binaries/installers. Most of these are based mostly, if not entirely, on the OpenJDK project’s source code releases. Here is a flowchart showing you the various vendors.

And here is a list of possible motivations to consider in selecting a vendor.
