The setFirstResult and setMaxResults Query methods
For a JPA and Hibernate Query, the setFirstResult method is the equivalent of OFFSET, and the setMaxResults method is the equivalent of LIMIT:
List<Post> posts = entityManager.createQuery("""
select p
from Post p
order by p.createdOn
""")
.setFirstResult(10)
.setMaxResults(10)
.getResultList();
The LimitHandler abstraction
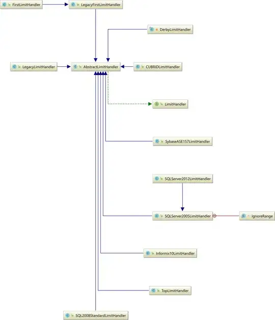
The Hibernate LimitHandler defines the database-specific pagination logic, and as illustrated by the following diagram, Hibernate supports many database-specific pagination options:

Now, depending on the underlying relational database system you are using, the above JPQL query will use the proper pagination syntax.
MySQL
SELECT p.id AS id1_0_,
p.created_on AS created_2_0_,
p.title AS title3_0_
FROM post p
ORDER BY p.created_on
LIMIT ?, ?
PostgreSQL
SELECT p.id AS id1_0_,
p.created_on AS created_2_0_,
p.title AS title3_0_
FROM post p
ORDER BY p.created_on
LIMIT ?
OFFSET ?
SQL Server
SELECT p.id AS id1_0_,
p.created_on AS created_on2_0_,
p.title AS title3_0_
FROM post p
ORDER BY p.created_on
OFFSET ? ROWS
FETCH NEXT ? ROWS ONLY
Oracle
SELECT *
FROM (
SELECT
row_.*, rownum rownum_
FROM (
SELECT
p.id AS id1_0_,
p.created_on AS created_on2_0_,
p.title AS title3_0_
FROM post p
ORDER BY p.created_on
) row_
WHERE rownum <= ?
)
WHERE rownum_ > ?
The advantage of using setFirstResult and setMaxResults is that Hibernate can generate the database-specific pagination syntax for any supported relational databases.
And, you are not limited to JPQL queries only. You can use the setFirstResult and setMaxResults method seven for native SQL queries.
Native SQL queries
You don't have to hardcode the database-specific pagination when using native SQL queries. Hibernate can add that to your queries.
So, if you're executing this SQL query on PostgreSQL:
List<Tuple> posts = entityManager.createNativeQuery(
SELECT
p.id AS id,
p.title AS title
from post p
ORDER BY p.created_on
""", Tuple.class)
.setFirstResult(10)
.setMaxResults(10)
.getResultList();
Hibernate will transform it as follows:
SELECT p.id AS id,
p.title AS title
FROM post p
ORDER BY p.created_on
LIMIT ?
OFFSET ?
Cool, right?
Beyond SQL-based pagination
Pagination is good when you can index the filtering and sorting criteria. If your pagination requirements imply dynamic filtering, it's a much better approach to use an inverted-index solution, like ElasticSearch.