27

If $0 \rightarrow A_{\bullet} \rightarrow B_{\bullet} \rightarrow C_{\bullet} \rightarrow 0$ is a short exact sequence of chain complexes (of R-modules), then, whenever two of the three complexes $A_{\bullet}$,$B_{\bullet}$,$C_{\bullet}$ are exact, so is the third.

This exercise 1.3.1 in Weibel's Introduction to Homological Algebra.

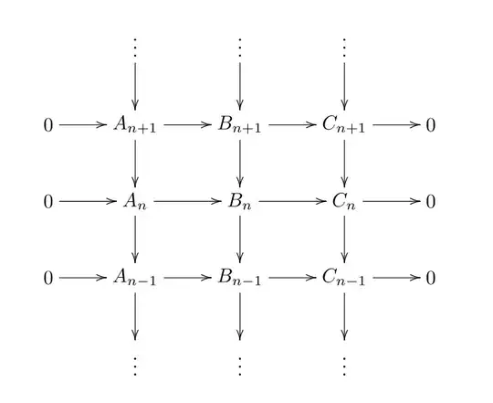
I was trying to tackle the exercise via diagram chasing in the diagram

However, in all three situations I eventually get stuck. I am starting to think that diagram chase might not be the right approach here?

Thank you.

Asaf Karagila
  • 405,794

4 Answers4

7

For completeness, I think I can cover the case where $A_{\bullet}$ and $B_{\bullet}$ are exact myself now. I will try to stick to the notations used in the other posts.

If $c \in C_n$ with $d(c)=0$, there is, by the surjectivity of $\beta_n$, a $b$ in $B_n$ such that $$\beta_n(b)=c.$$

Then $$\beta_{n-1}(d (b)) = d(\beta_n (b)) = d(c) = 0$$ and thus, by exactness of the n-1-th row, there is an $a$ in $A_{n-1}$ with $\alpha_{n-1}(a) = d(b)$.

For $a$ we have $$\alpha_{n-2}(d(a)) = d(\alpha_{n-1}(a)) = d(d(b)) = 0$$ and, since $\alpha_{n-2}$ is injective, $d(a)=0$ follows.

Then, by exactness of $A_{\bullet}$ we have an $a'$ in $A_n$, such that $d(a')=a$.

Consider $b-\alpha_n(a')$ in $B_n$. We have $$d(b - \alpha_n(a'))=d(b) - d(\alpha_n(a')) = d(b) - \alpha_{n-1}(d(a')) = d(b) - d(b) = 0,$$ thus by exactness of $B_{\bullet}$, there is a $b'$ in $B_{n+1}$, such that $d(b')=b-\alpha_n(a')$.

Finally, $\beta_{n+1}(b')$ is the desired pre-image of $c$ in $C_{n}$, since $$d(\beta_{n+1}(b'))=\beta_n(d(b'))=\beta_n(b) - \beta_n(\alpha_n(a')) = c.$$

Thanks, everyone!

  • 1
    This looks good, thanks for taking the time to complete the set of answers. – t.b. Apr 14 '11 at 19:58
  • To generalize this to arbitrary abelian categories, would you just consider morphisms in the category instead of elements of the module? – user_not_found Jan 05 '24 at 05:03
6

Here is an example of the diagram chase when we know $B_\bullet$ and $C_\bullet$ are exact. Let's call the maps $\alpha_n:\ A_n\rightarrow B_n$ and $\beta_n:\ B_n\rightarrow C_n$.

Suppose $a\in A_n$ maps to $0$ in $A_{n-1}$. Then $b=\alpha_n(a)$ maps to $0$ in $B_{n-1}$, so there exists $\hat{b}\in B_{n+1}$ with $\hat{b}$ mapping to $b$.

Since $b$ is the image of $a$, $\beta_n(b)=0$, and so $\hat{c}=\beta_{n+1}(\hat{b})$ maps to $0$ in $C_n$; thus there exists $c^*\in C_{n+2}$ with $c^*$ mapping to $\hat{c}$.

Since the $\beta$ maps are surjective, there is a $b^*\in B_{n+2}$ mapping to $c^*$. Let's call the image of $b^*$ in $B_{n+1}$ $\bar{b}$. Then $\beta_{n+1}(\hat{b})=\beta_{n+1}(\bar{b}) = \hat{c}$, and so $\beta_{n+1}(\hat{b}-\bar{b})=0$. Thus there is an $\hat{a}\in A_{n+1}$ with $\alpha_{n+1}(\hat{a})=\hat{b}-\bar{b}$.

But then $a_0$, the image of $\hat{a}$ in $A_n$, maps to $b$; since the $\alpha$ maps are injective, this implies $a_0=a$.

Phew!

6

With diagram chasing.

Assume, for instance, that $A$ and $C$ are exact and let's show that so is $B$. Call the morphisms between the complexes $\alpha : A \longrightarrow B$ and $\beta : B \longrightarrow C$.

Let $b \in B_n$ be a cycle; that is, $db = 0$. Consider $\beta_n b \in C_n$. Because $\beta$ is a morphism of complexes,

$$ d\beta_n b = \beta_{n-1} db = \beta_{n-1} 0 = 0. $$

So $\beta_n b$ is a cycle, but $C$ is exact, hence there exists $c \in C_{n+1}$ such that $dc = \beta_n b$. Since $\beta_{n+1} : B_{n+1} \longrightarrow C_{n+1} $ is an epimorphism, there exists $b' \in B_{n+1}$ such that $\beta_{n+1}b' = c$.

Now, consider the element $b-db' \in B_n$. Since

$$ \beta_n (b-db') = \beta_n b - \beta_ndb' = \beta_n b - d\beta_{n+1}b' = \beta_n b -dc = 0 \ , $$

we have $b-db' \in \ker \beta_n = \mathrm{im}\ \alpha_n$. So, there is an element $a \in A_n$ such that $\alpha_n a = b - db'$.

This $a$ is a cycle:

$$ \alpha_{n-1}da = d\alpha_n a = db - d^2b' = 0 \ , $$

and, since $\alpha_{n-1}$ is a monomorphism, this implies $da = 0$.

But $A$ is exact. Hence there is some $a' \in A_{n+1}$ such that $da' = a$.

Consider the element $b'+\alpha_{n+1}a' \in B_{n+1}$:

$$ d(b'+\alpha_{n+1}a') = db' + d\alpha_{n+1}a' = db' + \alpha_nda' = db' +\alpha_n a = db'+(b - db') = b \ . $$

So $b$ is also a boundary and we are done.

Agustí Roig
  • 18,489
4

unless you're not supposed to use the corresponding long exact sequence:

well - then use it :) It will tell you that if the cohomology of two of $A$, $B$, $C$ vanishes, then it vanishes also for the 3rd complex.

user8268
  • 22,450
  • 1
    yes of course, you are not supposed to. This exercise leads up to the theorem. I will add this in the description. Actually, this might be what is meant by the exercise, since I don't think the existence of the long exact sequence relies on the nine lemma? (the exercise is used in the next one to proof the nine lemma). – Felix Hoffmann Apr 13 '11 at 20:12
  • @Felix: I did feel I was cheating with such a trivial answer. But I guessed that proving what you want is not really easier that proving the existence of the long exact sequence. – user8268 Apr 13 '11 at 20:23