35

You play a game using a standard $6$-sided die. You start with $0$ points. Before every roll, you decide whether you want to continue the game or end it and keep your points. After each roll, if you rolled $6$, then you lose everything and the game ends. Otherwise, add the score from the die to your total points and continue/stop the game. When should one stop playing this game? Obviously, one wants to maximize total score.

As I was asked to show my preliminary results on this one, here they are:

If we simplify the game to getting $0$ on $6$ and $3$ otherwise, we get the following:

$$ EV = \frac{5}{6}3+\frac{25}{36}6+\frac{125}{216}9+\cdots = \sum_{n=1}^{\infty}\left(\frac{5}{6}\right)^n3n $$

which is divergent, so it would make sense to play forever, which makes this similar to the St. Petersburg paradox. Yet I can sense that I'm wrong somewhere!

  • 44
    Just say no gambling. Don't start. – Asaf Karagila Oct 20 '16 at 12:23
  • 1
    Your expectation calculation neglects to mention that you lose a lot of money when the $6$ appears! If, say, you somehow have achieved a score of $100$, you'd never roll again.. – lulu Oct 20 '16 at 12:31
  • 7
    Hint: Suppose you have amassed $N$ points. What is the expected value of the next roll? Don't omit the $\frac 16$ chance that you get $-N$. – lulu Oct 20 '16 at 12:36
  • So, if you roll a six, the game ends and you score 0 points? – Magdiragdag Oct 20 '16 at 12:36
  • 1
    Yes, if you roll six, the game ends and you score 0 points.

    @lulu: Thank you for the hint!

    Trying to follow:

    $0 = (N+3)\frac{5}{6} - N\frac{1}{6}$, which doesn't help a lot as N = -15/4...

    – Kulawy Krul Oct 20 '16 at 12:40
  • Doesn't matter where the expectation is $0$....you roll if $E>0$ and you don't if $E<0$. – lulu Oct 20 '16 at 12:50
  • 3
  • If I'm not mistaken, your series converges to 90. – bmm6o Oct 21 '16 at 15:52
  • I have got to say that I think all the answers so far are wrong. If the goal is to maximise score, this is only coherent in terms of comparison to other players and the confidence you want in beating them. Therefore a solution can only be given if you specify the number of players and the confidence you want that you will have the highets score. – Secto Kia Oct 22 '16 at 07:47
  • 1
    If other people are playing and you're playing to some goal (like 100 points), then the goal is to win, not to maximize expected score. They're not the same thing. In early rounds, maximizing the expected score is near enough to correct that it gives the right strategy. In the endgame it is not. – Glen_b Oct 23 '16 at 06:05
  • To make this game more interesting, instead of losing when 6 appears, you win as long as at least two numbers (unspecified) have not appeared, and lose when five of the six numbers have appeared. Have fun with this one! – richard1941 Oct 25 '16 at 19:31

11 Answers11

51

Before deciding whether to stop or roll, suppose you have a non-negative integer number of points $n$.

How many more rolls should you make to maximise the expected gain over stopping (zero)?

Suppose that further number of rolls is another non-negative integer $k$. Now consider the $6^k$ possible sequences of $k$ rolls:

  • In $5^k$ of those sequences there is no six and you win some points. The sum $D_k$ over all such sequences of the sum of dice rolls within each sequence satisfies the recurrence relation $$D_0=0\quad D_{n+1}=5D_n+15\cdot5^n$$ It turns out that this has a closed form: $$D_k=15k\cdot5^{k-1}=3k\cdot5^k$$
  • In the remaining $6^k-5^k$ sequences there is at least one six and you lose the $n$ points you had beforehand.

So the expected gain when you have $n$ points and try to roll $k$ more times before stopping is $$G(n,k)=\frac{D_k-n(6^k-5^k)}{6^k}=\frac{3k\cdot5^k-n(6^k-5^k)}{6^k}$$ For a fixed $n$, the $k$ that maximises $G(n,k)$ is $m(n)=\max(5-\lfloor n/3\rfloor,0)$; if $3\mid n$ then $k=m(n)+1$ also forms a maximum.


Suppose we fix the maximum number of rolls before starting the game. At $n=0$, $k=5$ and $k=6$ maximise $G(n,k)$ and the expected score with this strategy is $$G(0,5)=\frac{15625}{2592}=6.028163\dots$$ But what if we roll once and then fix the maximum rolls afterwards? If we roll 1 or 2, we roll at most 5 more times; if 3, 4 or 5, 4 more times. The expected score here is higher: $$\frac16(1+G(1,5)+2+G(2,5)+3+G(3,4)+4+G(4,4)+5+G(5,4))=6.068351\dots$$ We will get an even higher expected score if we roll twice and then set the roll limit. This implies that the greedy strategy, outlined below, is optimal:

Before the start of each new roll, calculate $m(n)$. Roll if this is positive and stop if this is zero.

When $n\ge15$, $m(n)=0$. A naïve calculation that formed the previous version of this answer says that rolling once has zero expected gain when $n=15$ and negative expected gain when $n>15$. Together, these suggest that we should stop if and when we have 15 or more points.

Finding a way to calculate the expected score under this "stop-at-15" strategy took quite a while for me to conceptualise and then program, but I managed it in the end; the program is here. The expected score works out to be $$\frac{2893395172951}{470184984576}=6.1537379284\dots$$ So this is the maximum expected score you can achieve.

Parcly Taxel
  • 105,904
  • 2
    Thank you! Had to accept Djura's answer just because s/he was first, but this one is also great. – Kulawy Krul Oct 20 '16 at 12:54
  • 1
    This is only correct if you want to optimize the expected score. If you "want to maximize total score" as asked (eg. to win a tournament), there is no optimal strategy. – BlueRaja - Danny Pflughoeft Oct 20 '16 at 16:29
  • 1
    @BlueRaja-DannyPflughoeft "maximise the total score" in the question has an implication that the expectation is to be maximised... – Parcly Taxel Oct 20 '16 at 16:33
  • 40
    Accepting the first answer rather than the best answer might encourage hastily-written answers instead of carefully composed and thorough ones. – J.R. Oct 20 '16 at 18:10
  • 2
    While this can be used as a key step in a valid line of reasoning, it doesn't work on its own because it's completely neglecting future rolls. In other words, you're doing a sort of greedy analysis (the best result right now) without checking that the greedy approach gives the optimal approach! –  Oct 20 '16 at 18:30
  • 14
    Had to accept Djura's answer just because s/he was first - please do not do that. It is a good practice to not accept anything for 24 hours and see what happens. Then pick the best answer, not the first one. You now have accepted a wrong answer... – AnoE Oct 21 '16 at 15:27
  • Interesting the coincidence that the optimal score is the sum of the other digits on the die. – Jared Smith Oct 21 '16 at 18:05
30

In the last round you can get $\frac{1+2+3+4+5}{6}$ or lose $p\frac 1 6$, whenever the second is more than the first you should stop. So once you have scored more than 15 you should stop. If you score 15 it doesn't matter if you continue or stop.

  • 15
    Isn't really meter which one is first, if an answer is better explained you should accept it – Djura Marinkov Oct 20 '16 at 12:56
  • 15
    This analysis isn't quite correct. A successful die roll has an expected gain of slightly more than $\frac{15}{6}$, because you get $\frac{15}6$ points on the current roll plus an expected additional gain from future rolls. In fact, the strategy of stopping at 16 instead of at 15 is also optimal, and your analysis fails to predict this. – MJD Oct 20 '16 at 17:07
  • 2
    @MJD So you are saying that if you have 15 then expected income is higher than expected loss?? You are wrong at that, you will not play anymore even if you survive the next round – Djura Marinkov Oct 20 '16 at 17:30
  • 1
    @DjuraMarinkov Check out my answer. You can compute E[U(X)] for t = 15 and 16 with U(x) = x and see that they both give exactly the same expected utility. – Timothy Shields Oct 20 '16 at 18:16
  • @MJD This is what I was trying to highlight in my answer. – Timothy Shields Oct 20 '16 at 18:17
  • 14
    While this can be used as a key step in a valid line of reasoning, it doesn't work on its own because it's completely neglecting future rolls. In other words, you're doing a sort of greedy analysis (the best result right now) without checking that the greedy approach gives the optimal approach! –  Oct 20 '16 at 18:30
  • I'm aware of future rolls, and formula 15/6-p/6 should be fixed for rolls when the player has 13 or less (although it will not affect result), but for the rolls above 13 the fact is you will not play roll after next roll(if you're not a sick gambler), so you don't have to count future rolls for that case – Djura Marinkov Oct 20 '16 at 18:52
  • 1
    @MJD: "stopping at 16 instead of at 15 is also optimal, and your analysis fails to predict this": I think you are being unjust! Djura wrote "If you score 15 it doesn't matter if you continue or stop", which means that stopping at 16 is also optimal. – TonyK Oct 20 '16 at 23:03
  • I agree with MJD and Timothy, the analysis is wrong and while it results in an ok result for this problem, using the same approach for other problems can lead to incorrect results. TonyK - the language is confusing, but the answer clearly states that if you have 16 you must stop, while the correct result states that if you have 16 you can either roll or stop. So the result here is indeed inaccurate. – Meni Rosenfeld Oct 21 '16 at 14:00
  • 2
    @MeniRosenfeld I'm trying to follow this logic but I'm not seeing it. Can you clarify? If I have 16 and I roll, the expected gain is 15/6 and the expected loss is 16/6 which combines to a expected value of -1/6. If I choose to roll at this point, it will the last so future values don't apply. What am I missing? – JimmyJames supports Canada Oct 21 '16 at 15:46
  • 1
    OMG the unnecessary complications introduced in other answers is a real disservice -- future rolls, utility, extra variables, etc.. Utility is always raw score unless otherwise indicated. And the criterion for "play or stop" is always "EV positive or negative, resp.". Sheesh. In this case, if your current score is n, the EV for the next roll is (1/6)(1)+(1/6)(2)+(1/6)(3)+(1/6)(4)+(1/6)(5)+(1/6)(-n). QED: play at scores of 14 or less, stop at scores of 16 or more. (Flip a coin or personal preference at score of 15.) – Jeff Y Oct 21 '16 at 17:01
  • 4
    @JeffY The only reason looking at future rolls seems like a 'disservice' is that this happens to be one of those uncommon problems where the greedy approach happens to work. What would actually be a disservice is to just give the greedy approach without some rationale why we should believe it gives the best results. (I didn't make an answer along those lines because I wanted to demonstrate the algebraic approach -- although it can be more complicated, it tends to make it far easier to be confident you haven't overlooked anything, or even to rigorously prove the result) –  Oct 21 '16 at 19:52
  • @Jeffy: And the utility thing really is relevant because many real world problems that inspire questions like the one asked tend to be of the form "I want to get a higher score than someone else", which often has a much different answer than "I want to maximize my average score". –  Oct 21 '16 at 19:55
  • @JimmyJames: The main idea is that the expected gain isn't really 15/6. If you roll a 1 you don't just get 1 point, you get 1 point and the opportunity to roll again and win more points. Now, for a problem with this particular structure it doesn't matter, because we're looking for the highest point for which we should continue, and by definition at that point we will not take advantage of the opportunity to roll again. So we do end up with an optimal strategy by saying the gain is simply 15/6. But the approach doesn't generalize well to differently structured problems. – Meni Rosenfeld Oct 22 '16 at 16:42
  • @JimmyJames: That said my original comment was too strong, it seems you do get a correct result for this problem and those of similar structure. – Meni Rosenfeld Oct 22 '16 at 16:44
  • First you had an answer that was not elaborated much. Then you elaborated upon it quite a bit. Now you reverted to your original answer - why? – Parcly Taxel Oct 23 '16 at 14:55
  • @ParclyTaxel I generally prefer short answers, in that second version I got in unnecessary discussion. Since this site is meant to offer answers I turned back to previous. Who wants something more, there is a lot of stuff on this very page – Djura Marinkov Oct 23 '16 at 15:15
  • While the answer you have now is certainly competent, I did see some serious arguments in the expanded answer. It never hurts to write supporting evidence. $\ddot\smile$ – Parcly Taxel Oct 23 '16 at 15:20
  • 1
    As I said all you guys did quite a research, a user can't see a tree of all the woods :), so I'll keep it short. By the way, I liked your first answer better :) – Djura Marinkov Oct 23 '16 at 15:45
24

The question is missing the concept of utility, a function that specifies how much you value each possible outcome. In the game, the utility of ending the game with a certain score would be the value you place on that outcome. Although you could certainly argue it is implied in the question that the utility of a score is simply the score, I would like to add an answer that takes a non-trivial utility into account. If each point translated to 1000 USD, for example, you might have a utility that looks more like $U(x) = \log(x)$ than $U(x) = x$.

Let's say that $U(x)$ is the utility of score $x$ for $x \ge 0$ and assume that $U$ is monotonically non-decreasing. Then we might say that the optimal strategy is that which maximizes $E[U(X)]$, where $X$ is a random variable representing the final score if one plays with the policy where you roll the die if and only if your current score is less than $t \in \mathbb{Z}_{\ge 0}$. (It is clear that the optimal policy must have this form because the utility is non-decreasing.)

Let $Z$ denote current score. Suppose we are at a point in the game where our current score is $z \ge 0$. Then

$$E[U(X)|Z = z] = \frac{1}{6} \left( U(0) + \sum_{i=1}^5 E[U(X)|Z=z+i] \right) \text{ if } z < t$$

$$E[U(X)|Z = z] = U(z) \text{ if } z \ge t$$

Note that for many choices of $U(x)$ the recurrence relation is very difficult to simplify, and that, in the case of choosing to roll the die, we must consider the expected change in utility from that roll and all future rolls. The figures below are examples of what the above recurrence relation gives for $U(x) = x$ and $U(x) = \log_2(x + 1)$. The expression $E[U(X)]$ means $E[U(X)|Z=0]$, because at the start we have $0$ points. The horizontal axis corresponds to different policies, and the vertical axis corresponds to expected utility under each policy.

enter image description here

Gist with Python code

  • Perhaps you should explain the concept of utility to better preface your response? – user1717828 Oct 20 '16 at 17:20
  • 1
    @user1717828 I added a little bit of this at the beginning. How do you think it reads now? – Timothy Shields Oct 20 '16 at 17:26
  • Much more readable, now; got my upvote! – user1717828 Oct 20 '16 at 17:31
  • 1
    +1 for recognising that utility is important here. To illustrate how it can make a difference: suppose (as suggested in the answer) that for each point you gain $1000. Suppose also that you are completely broke, starving, and have no other way to earn money, at least for a week or so. Then the optimal strategy is clearly to stop as soon as your score is nonzero - $1000 will buy plenty of food, and any throw (even if it may get you thousands of dollars more) will give you a 1/6 chance of dying... – psmears Oct 21 '16 at 09:52
6

There is unfortunately many mistakes in the calculation of the expectation proposed:

1) The expectation does not take into account the optionality of the player deciding to play or not.

2) Also since the number of throws is not defined in your calculation and amalgamates all the possible games played (depending on number of throws), the calculation is fundamentally flawed. For example the probabilities you are using do not add up to 1. $$\sum_{i=1}^{\infty} (5/6)^n = \frac{1}{1-5/6} -1= 5 $$

3) You seem to confuse the question as to when you should stop playing and what is the expected value of the bet (whose number of dice throw should be specified)

Now for possible answers, I will keep the simplified setting you have used:

1) One way to have some intuition about the problem is to assume the game consist of $n$ throws and calculate the expected gain of that game denoted $X_n$. Let us also note $I_n$ the indicator that a 6 was NOT rolled on the $n$-th roll, i.e. $I_n=1$ if a 6 is not rolled. The intuition here if that for the game to payout $3j$ with $1\le j\le n$ you need to have $j$ rolls that aren't 6 and an initial roll of 6 before that streak (except if the streak lasts the entire $n$ rolls):

$$ E[X_n] = \sum_{j=1}^{n-1} 3j (5/6)^j (1/6) + 3n(5/6)^n $$

Since this is a bit annoying to solve for in a nice formula one can use conditional expectation to find an induction step: $$E[X_n \mid X_{n-1}] = E[(X_{n-1}+3)I_n \mid X_{n-1}] = (X_{n-1}+3)E[I_n] = \frac{5}{6}(X_{n-1}+3)$$ Note that if your gains are $X_{n-1}$ after $n-1$ rolls that your gains are either 0 if you roll a 6 next (i.e. $I_n=0$) or your gains are $X_{n-1} +3$.

Thus the expectation follows the induction $E[X_n] = \frac{5}{6} (E[X_{n-1}] + 3)$ and starts with $E[X_1] = 3\frac{5}{6} = 2.5$.

Now the expectation increases as $n$ grows towards the limit 15, which you can determine by the equation $l=\frac{5}{6} (l+3)$.

Hence this analysis would suggest the longer you play the better off you are in average. In view of my following point this limit of expectation is very uninformative (slightly like the St. Petersburg paradox).

2) I will make this one short(er). The second Borel-Cantelli lemma implies that if you play forever, you will infinitely often roll a six with probability 1. Hence you will forever return to 0 gain. That is the bad news!

The good news is that the same lemma implies that if you fix a gain target $x$ (if you go above $x$ you stop the game and leave with your gains) and you play infinitely often (or until you reach the target). Then you will hit your target with probability 1 (it might take a very long time unfortunately depending on the target).

These two facts illustrate further how uninformative the expectation is in this situation.

I hope this helps and wasn't too long (well maybe not extremely long at this point...)

Litteul
  • 86
6

I'm going to tackle the problem of trying to maximize the average score of a strategy, with the disclaimer that this is often not what you actually care about when playing actual games.

Often, the trick to the math is to try and express the result algebraically in terms of simpler (and hopefully independent!) random variables.

This can be done here. Suppose you select some strategy, and define:

  • $P_n = 0$ if you would stop at a score of $n$, and $P_n = 1$ if you continue.
  • $R_n = 1$ if your game ever reaches a state where your score is exactly $n$, and $R_n = 0$ otherwise
  • $X_n$ is the change in score you would get from rolling a die at score $n$

i.e. on that last point, $X_n$ would either be $1, 2, 3, 4, 5,$ or $-n$ with equal probability.

Then, your score from playing the game is

$$ S = \sum_{n=0}^{\infty} P_n R_n X_n $$

The most important feature of the sum is that the $X_n$ are independent from all of the other random variables, and thus we can express the expected score, using the two facts:

  • $\mathbb{E}(Y+Z) = \mathbb{E}(Y) + \mathbb{E}(Z)$
  • $\mathbb{E}(YZ) = \mathbb{E}(Y) \mathbb{E}(Z)$ if $Y$ and $Z$ are independent

to get

$$ \mathbb{E}(S) = \sum_{n=0}^{\infty} \mathbb{E}(P_n R_n) \mathbb{E}(X_n) $$

Since $\mathbb{E}(X_n) = \frac{5}{2} - \frac{n}{6}$, we have

  • $\mathbb{E}(X_n) > 0$ if $n < 15$
  • $\mathbb{E}(X_n) = 0$ if $n = 15$
  • $\mathbb{E}(X_n) < 0$ if $n > 15$

and the formula for the average score is simple enough that it makes it obvious what the optimal strategy is:

  • Play whenever the current score is less than 15
  • It doesn't matter what you do when the score is exactly 15
  • Stop whenever the score is greater than 15

The reason this is optimal is because:

  • It maximizes the values of $\mathbb{E}(P_n R_n)$ for all of the terms where $\mathbb{E}(X_n) > 0$, so as to get the greatest contribution from the rolls that would increase your score on average
  • It makes $\mathbb{E}(P_n R_n) = 0$ for all of the terms where $\mathbb{E}(X_n) < 0$, so as to eliminate their contribution to the average.

If you had a utility function (as suggested in this other answer), you could replace $X_n$ with the change in utility. Depending on the specific form of the utility function, the overall approach may or may not still apply.

5

It's not hard to see that the optimal strategy in this game is "stop on $k$ or higher," for some positive integer $k$. This is because what is optimal is only determined by your current score, not your history of rolls, and if rolling again on $k$ is unwise, then rolling again on $k+1$ is unwise as well (you stand to gain the same amount from future rolls, but have more to lose).

Let's compare the strategies "stop on $k$ or higher" with "stop on $k+1$ or higher". If your score is never $k$, then these strategies result in the same final score. If you do reach $k$, then the first strategy will result in $k$, while the second will result in $\frac56k+\frac16(1+2+3+4+5)$. Comparing these, we see that the stop on $k$ strategy is better precisely when $k>15$, is worse when $k<15$, and you should be indifferent between then two when $k=15$.


Here is a proof which is more obviously rigorous. Let $V(k)$ denote the expected gain from future rolls when you play the optimal strategy, starting from a total of $k$. By considering the two options of roll again or stop, we get $$ V(k)=\max\left(0,\frac16\left(\sum_{i=1}^5 (V(k+i)+i)\right)+\frac16(-k)\right) \\=\max\left(0,\frac{15-k}6+\frac16\sum_{i=1}^5V(k+i)\right) $$ We can now prove that $V(k)>0$ if and only if $k<15$. This means that is strictly optimal to roll again if and only if your total score is less than $15$.

Certainly, if $k<15$, then $V(k)\ge \frac{15-k}6+\frac16\sum_{i=1}^5V(k+i)\ge \frac{15-k}6$, because $V(k+i)\ge 0$. We conclude that $V(k)>0$ when $k<15$, as claimed. However, when $k\ge 15$, more care is required.

First of all, I can prove that $$ V(k)\le 15\text{ for all }k.\tag{$*$} $$ To see this, consider a modified game where rolling a six simply stops the game, without taking away your accumulated points. Certainly, this game is more favorable to the player. For the modified game, it is optimal to roll until you get a six, so the expected gain from future rolls is exactly $5\cdot 3$, as you will roll on average $1/(1/6)=6$ times more, and the first five rolls give you three points each on average.

Using $(*)$, you can prove that $V(k)=0$ for all $k\ge 90$, because $$ \frac{15-k}6+\frac16\sum_{i=1}^5V(k+i) \le \frac{15-k}6+\frac16\sum_{i=1}^515 =\frac{90-k}6 \le 0. $$ We can now prove that $V(k)=0$ for the remaining cases $15\le k\le 89$ by reverse induction on $k$. That is, given $k\ge 15$, we assume that $V(\ell)=0$ for all $\ell>k$, and use this to prove $V(k)=0.$ The proof is simple: $$ V(k) =\max\left(0,\frac{15-k}6+\frac16\sum_{i=1}^5V(k+i)\right) =\max\left(0,\frac{15-k}6+0\right)=0. $$

Mike Earnest
  • 84,902
  • Yes, this is the simple reason why only considering the expectation only of immediate gain on the next throw gives the proper strategy for deciding whether to throw or not. It is true that in deciding to continue one gets not only the immediate gain of the next throw but also (unless 6 was thrown) the right to continue thereafter. However, only if the expectation of immediate gain was positive does this extra freedom have any value: in the opposite case the choice to continue will have negative expectation as well, so the option to do so should be rejected anyway. – Marc van Leeuwen Oct 22 '16 at 09:42
4

The mathematics of this is actually very simple, every time you roll you have a 1 in 6 chance of losing regardless of previous outcomes so the optimal strategy depends on information not covered by the question and ultimately depends on your ability to judge when your score is adequate.

There are two obvious scenarios here.

Firstly you are playing on your own for some reward, say you get one dollar for every point, here with each roll you are playing the same odds but for an increased stake so it is really down to your own greed/prudence when you stop and cut your losses ie how much are you prepared to lose.

Actually here a sensible strategy is to pick a score to stop at which you consider to be a good return. Obviously in this case there is no upper limit to the maximum score as you could keep rolling not six indefinitely and at every roll the chance of increasing your score is 5/6.

Here at every stage you are betting an increasing stake for the same potential reward.

The other scenario is if you are playing against other players (eg like poker as opposed to horse racing) here is is slightly more complex as you are trying to bluff your opponents. Here it is useful to know your expected score.

If for the sake of simplicity we call 6 zero than the average score per throw is

[0+1+2+3+4+5]/6 = 2.5

So the average score for n throws is 2.5n

So here it becomes a lot like poker, if you 'fold' you are forcing the other players to guess your score and press on or not eg if after 10 throws you have 10 fives you are in a very strong position as you have a score of 50 and the average player has a score of only 25 and needs, on average another 11 successful (non 6) throws to beat you outright on average.

So really this is more about the psychology of risk and there is no well defined optimal strategy without having a specific goal in mind.

You could say though that the only 'best' strategy is to roll once and then quit, if you win your are ahead (assuming no stake) if you lose you've lost nothing.

  • I always used to say (something to the effect of) the last sentence myself; it is in some sense (not Pareto, but can't think of any better term here) optimal in/among the partial order of strategies, regardless of your luck/outcome. I guess a better/conventional/cleaner way of phrasing it though is that rolling once strictly dominates rolling zero times (nonce?). – Vandermonde Oct 20 '16 at 23:58
3

You should stop when the expected score from another toss becomes negative or zero. Let $X$ be the score; the expected gain for the next toss is: $$ 1/6\times1+1/6\times2+1/6\times3+1/6\times4+1/6\times5+1/6\times(-X)=\frac{15-X}{6}. $$ Therefore you should stop as soon as your total score is 14 or more.

Of course this assumes linear utility and risk-neutrality.

A.G.
  • 2,801
3

Here's an answer using value function iteration:

Let $v(x)$ denote the value of state $x$. The Bellman equation for this problem is $$v(x) = \max\left\{u(x), \frac{1}{6} \left[u(0) + \sum^5_{k=1}v(x+k)\right]\right\},$$ where $u$ is the utility of ending the game with $x$.

Several of the answers above point out that the optimal strategy must be "keep gambling until $x \geq x^\star$, then stop", and solve for $x^\star$ analytically.

Here's some R code that solves for $v$ (under linear utility) using value function iteration, i.e. by starting with an incorrect guess for $v$ and then iterating on the Bellman equation until convergence:

## State x is number of points
## Each time period, either stop and enjoy utility u(X), or roll a six-sided die
## If roll a 6, lose everything, game ends, get u(0)
## If roll k < 6, move to state x' = x + k

max_x <- 30  # Maximum state to keep things simple -- in "true" problem this is infinite
value <- rep(0, max_x)

utility <- function(x) {
    return(x)  # Linear utility function
}

n_iterations <- 100  # Value function iteration
for(iteration in seq_len(n_iterations)) {
    value_next <- value
    for(x in seq_along(value)) {
        x_next_if_roll <- pmin(x + seq_len(5), max_x)  # Next period's states if roll 1, 2, ... , 5
        value_next[x] <- max(utility(x), (1/6) * (utility(0) + sum(value[x_next_if_roll])))
    }
    distance <- mean(abs(value - value_next))
    value <- value_next
    message("iteration ", iteration, " value function distance ", round(distance, 4))
    if(distance < 10^-8) break
}

max(which(value > seq_along(value)))  # Last index at which it is optimal to keep playing

plot(value, type="b", xlab="state", ylab="value")
abline(a=0, b=1, lty=2, col="red")
abline(v=max(which(value > seq_along(value))) + 1, lty=2, col="grey")  # Stop when reach this state

sum(value[1:5]) / 6  # Value before starting game (i.e. starting from state x=0): around 6.1537

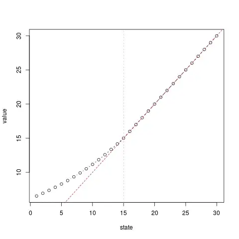
The value function $v(x)$ when $u(x) = x$:

value fn

When $v(x) = u(x)$ (i.e. when you reach a score greater than or equal to 15, the vertical line in the plot above), the optimal action is to stop playing and "consume" your $x$.

Adrian
  • 131
  • This is just beautiful! I know that this is an old post but could you elaborate how you came up with the bellman equation? – ForumWhiner Apr 10 '20 at 19:09
  • 1
    It follows from the problem statement and the general definition of a Bellman equation. This problem is a special case of a Markov Decision Process -- have a look at https://web.stanford.edu/class/psych209/Readings/SuttonBartoIPRLBook2ndEd.pdf – Adrian Apr 10 '20 at 19:23
1

I interpreted this such that you're in competition against another player.

If playing second your strategy is simple - play until you've won.

If playing first, you must accumulate enough points such that the next player is statistically more likely to lose than win - that means making them roll more than 6 times (since they have a 1/6 chance of losing every roll). To achieve this you must amass at least the value of the average scoring roll (3) multiplied by 6, which is 18. Any score above this is statistically more likely to win than lose.

1

Why is your summation divergent? For n sufficiently large, each term is less than 123456 * (11/12)^n, which certainly converges to something finite. Particularly, look up "gradient series" in a book on engineering economics (time value of money). There you will find that x/(1-x)^2 = x+2x^+3x^3+4x^4+... Or you can get it by differentiating both sides of 1/(1-x) = Sum(i=0 to infinity)(x^i). This would seem to indicate that your summation adds up to 90. Of course, selecting a strategy that maximizes your EXPECTED payoff is no guarantee of success on any single game, but it is the best you can do if you play thousands of games.

richard1941
  • 1,051