1

I understand roughly (without details of GF algebra) the scheme of GCS/GMAC:

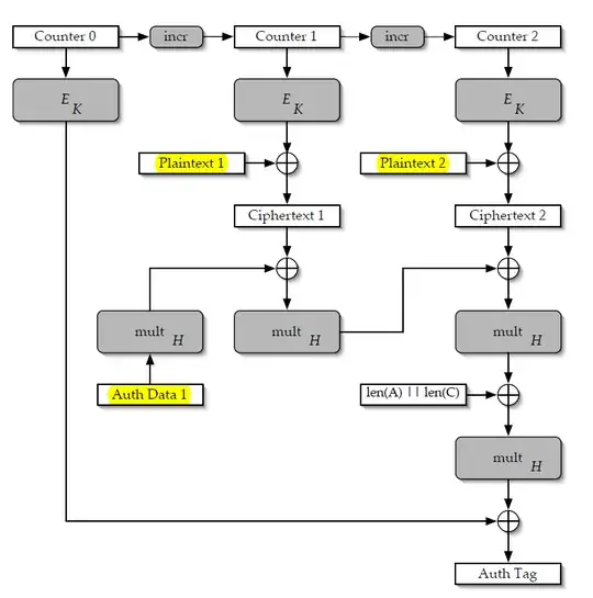
enter image description here

IV is to be put into Counter-0, so initializing counters.

It is known, that using a IV twice can not only reveal the plain text but also the AES-Key itself.

I understand neither the first nor the second:

Q1: Why is confidentiality of the messages lost when using the same IV twice? Does it mean the plaintext can be inferred? Or only part of it? I cannot imagine how this could be...what part of information can be inferred from the plaintexts and how/why does it work? From the principle I could only see that the result XOR(p1, p2) can be inferred because the upper line of data is the same - but not the p1, p2 itself.

Q2: How/Why can the AES-Key itself be revealed by using the same IV a couple of time?

Note that I want to understand why and how such attack can be done; I believe that it is possible.

MichaelW
  • 1,517
  • 1
  • 14
  • 26

1 Answers1

3

Q1: Why is confidentiality of the messages lost when using the same IV twice? From the principle I could only see that the result XOR(p1, p2) can be inferred because the upper line of data is the same - but not the p1, p2 itself.

Actually, in quite a lot of cases, knowledge of $p_1 \oplus p_2$ can be used to recover a good guess of $p_1, p_2$. That is dependent on the distribution $p_1, p_2$ were drawn from - if there are random bit strings, that obviously can't be exploited to recover $p_1, p_2$ - on the other hand, if they were English ASCII strings, then it is actually surprisingly easy (except you won't know which is $p_1$ and which is $p_2$)

Q2: How/Why can the AES-Key itself be revealed by using the same IV a couple of time?

Actually, you won't recover the AES-key itself; you can recover the internal value $H$.

GCM authentication works like this; the tag is computed by expanding the AAD and ciphertext into a series of 128 bit values $x_n, x_{n-1}, ..., x_1$ and computing:

$$tag = x_n H^n + x_{n-1}H^{n-1} + ... + x_1H^1 + E_k(nonce)$$

If we get two distinct messages encrypted with the same nonce, we can subtract the two equations, resulting in [1]:

$$tag - tag' = (x_n - x'_n) H^n + (x_{n-1} - x'_{n-1} ) H^{n-1} + ... + (x_1 - x'_1)H^1$$

Because the ciphertexts (or the AAD) was different, there will be some nonzero coefficients in this equations.

And, we know all the coefficients (unlike the single GCM case, where we didn't know the value $E_k(nonce)$); this is a known polynomial of the unknown $H$ of degree $n$; it turns out that, in finite fields, this is practical to solve.

Now, knowledge of $H$ doesn't allow us to read any ciphertexts; what it would allow us to do is modify ciphertexts in such a way to keep the tag valid, thus voiding the integrity guarantee of GCM.


[1]: Minor notational note: since we are working in a finite field of characteristic two, the operations $+$ and $-$ are actually the same, and it's traditional to always write it as $+$. I wrote it as $-$ to make it more obvious what we're doing.

poncho
  • 154,064
  • 12
  • 239
  • 382